7月7日,青海公司国能海南州新能源开发有限公司第三批大基地配套63.75MW/127.5MWH储能项目设备采购公开招标中标候选人公示。
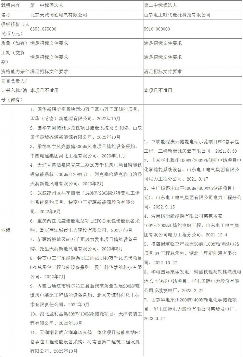
第一中标候选人为北京天诚同创电气有限公司,投标报价6355.875万元,折合单价0.499元/Wh;第二中标候选人为山东电工时代能源科技有限公司,投标报价5910万元,折合单价0.464元/Wh。

项目招标人为国能海南州新能源开发有限公司,拟建站址位于青海省海南州共和县三塔拉东北方向,项目配置13套容量为5MW/10MWh集中式储能单元,整体配置满足63.75MW/127.5MWh项目容量要求,整套储能系统满足电网要求,每5MW/10MWh储能单元由 1 台 5000kW 的变流升压一体机和2台 5015kWh 的电池预制舱构成;每台变流升压一体机由 4 台 2500kW PCS 构成;电站建成后,通过3回35kV储能集电线路接入330kV升压站。该配置方案可供参考,投标厂家可根据自身产品特点调整,但需满足项目总容量要求。
原公告如下:
青海公司国能海南州新能源开发有限公司第三批大基地配套63.75MW/127.5MWH储能项目设备采购公开招标项目中标候选人公示
项目名称:青海公司国能海南州新能源开发有限公司第三批大基地配套63.75MW/127.5MWH储能项目设备采购公开招标
招标编号及包号:CEZB250405046001
一、中标候选人情况
标段(包)编号:CEZB250405046001

二、评标情况
评标委员会共 9 名
评标办法:综合评分法。
本中标候选人公示期为3天,自发布之日起计算。
三、提出异议的渠道和方式:
(1)如需询问不中标原因请联系项目经理:
姓名:黄昊 电话:0951-6971872
邮箱:20063020@ceic.com
(2)如投标人或者其他利害关系人对评标结果有异议的,可提出异议:
异议时限及程序:应在中标候选人公示期内,登入国家能源招标网www.chnenergybidding.com.cn,在“用户登录”→“投标人”→“投标业务”→“招标异议”中提出招标异议。在提出异议时,应明确提出异议内容及异议的有关证据材料、异议诉求,以便我们尽快核实处理。
异议咨询电话:010-58132372
(3)为规范招投标环境,维护正常招投标秩序,根据《中华人民共和国招标投标法实施条例》及国家能源投资集团供应商失信行为管理的相关规定,投标人存在以下行为属于违反国家法律法规和以非正常渠道干扰正常采购的失信行为,将给予“取消资格”处置,期限为1-3年。
1) 捏造事实、提供虚假材料
2) 以非法手段取得证明材料
3) 恶意诽谤,诬告或陷害竞争对手
4) 投诉前没有提出异议,或者对未处理完毕的异议提交投诉
5) 多渠道异议、举报、投诉、上访的。

