7月4日,珠海市发展和改革局公开征求《珠海市电化学储能安全监管办法》《珠海市用户侧电化学储能安全技术导则》意见。
本办法适用于本市行政区内建设(包括新建、改建和扩建)的额定功率不低于100千瓦或能量不低于100千瓦时的电化学储能的运行和监督管理。其他电化学储能可参照本办法执行,但移动式电化学储能电站除外。
电化学储能选址要严格遵守有关法律、法规和国家(行业)标准要求,应充分考虑安全条件,不得贴邻或设置在生产、储存、经营易燃易爆危险品的场所或具有粉尘、腐蚀性气体场所,不得设置在重要架空电力线路保护区内,应避开重要水源卫生保护区、历史文物古迹保护区。
锂离子电池储能单元不应设置在地下、半地下、高层建筑、商业综合体或人员密集区。
独立选址的电化学储能及非独立选址的电化学储能附属房建工程,其业主(项目法人)应按规定程序办理建设工程规划许可手续。
非独立选址的电化学储能业主(项目法人)在既有用地,即用地红线范围内新建/改建/扩建电化学储能的,项目设施设备部分不属于建设工程规划许可范围,无需办理建设工程规划许可证,按相关法律法规规定、专业技术规范与标准要求及相关行业主管部门的要求进行建设。
电化学储能项目备案内容应包括项目单位基本情况,项目名称、建设地点、建设规模、建设内容、安全分析、明确安全生产主体责任、计划开工与投产时间、项目总投资额等。备案项目应在建设内容中明确本项目为电网侧储能电站、电源侧储能电站、用户侧储能电站或用户侧储能设备。
开展电化学储能电站建设前,业主(项目法人)应向项目属地供电企业提出并网申请。
开展电化学储能电站并网检测应当委托具备储能专业检测检验资质的机构,并网验收前,要完成电站主要设备及系统的型式试验、整站调试试验和并网检测。
作为黑启动电源的电化学储能电站应通过黑启动试验并提交合格的试验报告。
电化学储能电站在正式投运前应通过连续试运行。
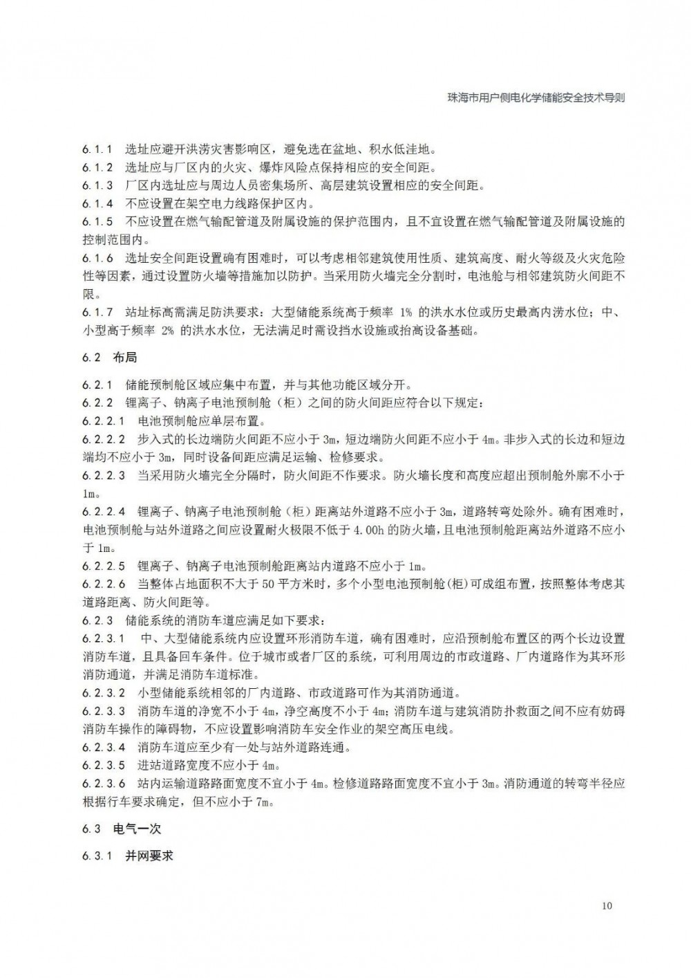
用户侧储能选址应避开洪涝灾害影响区,避免选在盆地、积水低洼地。选址应与厂区内的火灾、爆炸风险点保持相应的安全间距。厂区内选址应与周边人员密集场所、高层建筑设置相应的安全间距。不应设置在架空电力线路保护区内。不应设置在燃气输配管道及附属设施的保护范围内,且不宜设置在燃气输配管道及附属设施的控制范围内。
锂离子、钠离子电池预制舱(柜)距离站外道路不应小于3m,道路转弯处除外。确有困难时,电池预制舱与站外道路之间应设置耐火极限不低于4.00h的防火墙,且电池预制舱距离站外道路不应小于1m。
锂离子、钠离子电池预制舱距离站内道路不应小于1m。
当整体占地面积不大于50平方米时,多个小型电池预制舱(柜)可成组布置,按照整体考虑其道路距离、防火间距等。
原文如下:
珠海市发展和改革局关于公开征求《珠海市电化学储能安全监管办法》《珠海市用户侧电化学储能安全技术导则》意见的通告
为规范我市电化学储能规划、建设和运行,促进电化学储能有序、安全、健康发展,我局牵头起草了《珠海市电化学储能安全监管办法》,并组织编制了《珠海市用户侧电化学储能安全技术导则》,现面向社会公开征求意见,欢迎有关单位和社会各界人士就有关内容提出宝贵意见和建议,可通过以下途径和方式提出意见和建议:
一、在线提交;
二、电子邮件:zhfgjnjk@zhuhai.gov.cn;
三、邮递信件:广东省珠海市人民东路2号市政府大院5号楼珠海市发展和改革局408室能源安全监管科(邮政编码:519000);
四、咨询电话:0756-2254525。
公开征求意见时间为自公告发布之日起至2025年7月14日止。
附件:1.《珠海市电化学储能安全监管办法》
2.《珠海市电化学储能安全监管办法》起草说明
3.《珠海市用户侧电化学储能安全技术导则》
4.《珠海市用户侧电化学储能安全技术导则》起草说明
珠海市发展和改革局
2025年7月4日
附件
珠海市电化学储能安全监管办法
第一章 总 则
第一条 [依据] 为规范电化学储能有序、安全、健康发展,支撑构建新型电力系统,预防和杜绝供用电安全事故,促进新型储能产业高质量发展,保障电力安全和人民群众生命财产安全,根据《中华人民共和国电力法》(2018年修正,中华人民共和国主席令第23号)《中华人民共和国安全生产法》(2021年修正,中华人民共和国主席令第88号)《中华人民共和国消防法》(2021年修正)《电力监管条例》(自2005年5月1日起施行,国务院令第432号)《广东省供用电条例》(自2017年7月1日起施行)《珠海经济特区电力设施保护规定》(2022年修正)《国家能源局综合司关于加强电化学储能电站安全管理的通知》(国能综通安全〔2022〕37号)《国家能源局综合司 工业和信息化部办公厅 应急管理部办公厅 市场监管总局办公厅 国家消防救援局办公室关于加强电化学储能安全管理有关工作的通知(国能综通安全〔2025〕65号)等法律法规和政策文件,结合本市工作实际,制定本办法。
第二条[定义] 本办法所称电化学储能,是利用化学电池作为介质存储电能、在需要时予以释放的技术和系统。
第三条[适用范围]
第四条[电网侧电化学储能电站] 电网侧电化学储能电站,是指以独立市场主体身份直接与电力调度机构签订并网调度协议的电化学储能。具体包括:
(一)电网租赁电化学储能电站,是指具备调度直接控制条件,直接与电网公司签订租赁等相关协议,建设及运行相关成本纳入输配电价的电化学储能电站。
(二)独立共享电化学储能电站,是指具备调度直接控制条件,可与新能源发电企业签订租赁协议,以独立市场主体身份直接与电力调度机构签订并网调度协议,但建设及运行相关成本不纳入输配电价的电化学储能电站。
第五条[电源侧电化学储能电站] 电源侧电化学储能电站,是指由电源主体在新能源风电、光伏及其他电源的厂(场)区内建设的电化学储能。该类型储能电站可与电源以联合体身份,或以独立市场主体身份与电力调度机构签订并网调度协议。具体包括:
(一)新能源配建独立电化学储能电站,是指由新能源场站自建,且具备独立接受调度直控、独立参与市场条件的电化学储能电站。
(二)新能源配建联合电化学储能电站,是指由新能源场站自建,不具备调度直接控制条件、无法独立参与市场的电化学储能电站。
(三)火电联合调频电化学储能电站,是指由火电厂自建,不具备调度直接控制条件、无法独立参与市场的电化学储能电站。
第六条[用户侧储能电站] 用户侧电化学储能电站,是指并网点在在用户侧内部场地,可通过聚合以虚拟电厂身份满足调度直控、参与市场交易条件,接入公用电网运行的电化学储能系统。
第七条[用户侧储能设备] 用户侧电化学储能设备,是指直接接入用户内部配电设施,所储电能用于用户内部消纳,不参与市场调度,不接入公用电网运行的电化学储能系统。
第八条[电化学储能电站工程性质] 电化学储能电站的建设应严格按照《建设工程质量管理条例》等法律文件执行。建成后接入公用电网运行的电化学储能电站建设要严格按照《电力建设工程质量监督管理暂行规定》执行,实行电力建设工程质量监督管理制度。
第九条[项目安全总体要求]电化学储能业主(项目法人)要强化项目安全管理,在可行性研究阶段要对电化学储能项目的安全生产条件和设施进行综合分析,形成书面报告并备查;在竣工或试运行完成后对项目安全设施进行检查,发现问题及时整改;项目投运一定时间后开展安全后评价,确保项目全生命周期安全可靠。
第十条[手续办理] 电化学储能业主(项目法人)要依法依规做好项目备案、规划选址、规划许可、环评、安全预评、能评、质量监督、消防审验、并网验收(用户侧储能设备除外)工作。确保项目全生命周期安全可靠。具体流程参见附表。
第二章 规划选址
第十一条[风险评估] 电化学储能业主(项目法人)在选址及立项阶段,应加强安全风险评估与论证,合理确定电化学储能选址、布局与安全设施建设。
第十二条[选址限制] 电化学储能选址要严格遵守有关法律、法规和国家(行业)标准要求,应充分考虑安全条件,不得贴邻或设置在生产、储存、经营易燃易爆危险品的场所或具有粉尘、腐蚀性气体场所,不得设置在重要架空电力线路保护区内,应避开重要水源卫生保护区、历史文物古迹保护区。
锂离子电池储能单元不应设置在地下、半地下、高层建筑、商业综合体或人员密集区。
第十三条[工程规划] 独立选址的电化学储能及非独立选址的电化学储能附属房建工程,其业主(项目法人)应按规定程序办理建设工程规划许可手续。
非独立选址的电化学储能业主(项目法人)在既有用地,即用地红线范围内新建/改建/扩建电化学储能的,项目设施设备部分不属于建设工程规划许可范围,无需办理建设工程规划许可证,按相关法律法规规定、专业技术规范与标准要求及相关行业主管部门的要求进行建设。
第三章 项目备案
第十四条[备案管理] 电化学储能实行属地备案管理。项目业主须登录“广东省企业投资项目备案系统”(http://www.gdtz.gov.cn/index.action) ,向项目属地发展改革部门提交备案申请及有关资料。在材料齐备的条件下,项目属地发展改革部门应在1个工作日内完成项目备案,出具《广东省企业投资项目备案证》。风电、光伏等新能源发电项目配建的电源侧储能项目可与主体工程执行同一备案或核准流程。电化学储能作为源网荷储一体化等应用场景项目组成部分的,可以单独办理备案,也可以在项目整体中统筹办理核准(备案)。
第十五条[备案内容] 第一条
第十六条[备案变更] 项目备案后,项目法人名称,项目建设地点、规模、内容等发生变更,或者放弃项目建设的,项目业主(项目法人)应当在发生变更后3个工作日内通过备案系统修改相关信息。
第四章 设计施工
第十七条[建设项目三同时] 电化学储能建设项目要保障安全生产投入,确保安全设施与主体工程同时设计、同时施工、同时投入运行和使用,严格履行项目安全、消防、环保等管理程序,落实安全责任。
第十八条[资质要求]承担电化学储能项目设计、咨询、施工和监理的单位应具有国家规定的相应资质。
第十九条[设计审查] 具备开工建设条件的电化学储能项目,业主(项目法人)应委托具备相应资质的设计单位开展项目规划设计工作,设计文件应符合有关法律法规,规划设计应加强安全风险评估与论证,合理确定储能电站选址布局、储能技术选型和安全设施配置,并满足国家或行业相关标准规范及国家能源局关于防止电力安全事故的相关要求。安全设施的配置应满足工程施工和运行维护安全需求。
第二十条[消防设计] 电化学储能项目的业主(项目法人)应委托具备相应资质的设计单位按照建设工程法律法规和国家工程建设消防技术标准进行设计,编制符合要求的消防设计文件,确保设计文件符合《消防设施通用规范》GB55036-2022)、《电化学储能电站安全规程》(GB/T42288-2022)、《电化学储能电站设计规范》(GB51048-2014)、《预制舱式锂离子电池储能系统技术规范》(GB/T 44026-2024)、《建筑设计防火规范》(GB 50016-2014,2018年版)等国家(行业)标准,不得违反国家工程建设消防技术标准强制性条文,并依法申请建设工程消防设计审查。
第二十一条[施工安全]电化学储能的建设应符合相关管理规定和标准规范要求。电化学储能的业主(项目法人)应依法依规申请建设工程规划许可,加强施工现场管理,加强重点部位、重点环节监控,并组织开展施工现场安全检查,落实安全保障措施及安全生产主体责任。按照《电化学储能电站安全规程》(GB/T 42288-2022)要求,全面落实设备把关、到货抽检、施工管理、施工验收等各项管理措施。
第二十二条[质量监督] 电化学储能电站业主(项目法人)应严格按照《电力建设工程质量监督管理暂行规定》等国家相关规定接受电力建设工程质量监督。不接入公共电网运行的,或接入公共电网运行但功率5兆瓦以下电化学储能电站建设工程,不需进行电力建设工程质量监督。
第二十三条[竣工验收]竣工后,业主(项目法人)应严格按照相关规定组织竣工验收,出具竣工验收报告。依照国家(行业)工程建设消防技术标准需要进行消防设计的电化学储能项目,建设单位(或业主)应委托具备相应资质的设计、施工单位进行消防设计、施工,并依法向住房和城乡建设主管部门申请消防设计审查验收或消防备案。建设、设计、施工、工程监理等单位依法对电化学储能项目建设工程的消防设计、施工质量负责。
第五章 并网运行
第二十四条 [并网申请] 开展电化学储能电站建设前,业主(项目法人)应向项目属地供电企业提出并网申请。
第二十五条[并网准备] 开展电化学储能电站并网检测应当委托具备储能专业检测检验资质的机构,并网验收前,要完成电站主要设备及系统的型式试验、整站调试试验和并网检测。
第二十六条[黑启动]作为黑启动电源的电化学储能电站应通过黑启动试验并提交合格的试验报告。
第二十七条[试运行] 电化学储能电站在正式投运前应通过连续试运行。
第六章 储能设备和系统安全管控
第二十八条[设备和系统选型] 选用的电化学储能电池、电池管理系统(BMS)、超级电容、超级电容管理系统(CMS)、储能变流器(PCS)、能量管理系统(EMS)等设备及系统应当符合有关法律法规、国家(行业)标准要求,并通过具备储能专业检测检验资质的机构检验合格,涉网设备应符合电网安全运行相关技术要求。
第二十九条[梯次利用动力电池] 本市范围内新建、改建、扩建的电化学储能不得使用梯次利用动力电池,但取得相应资质机构出具的安全评估报告的除外。
第三十条[电池溯源] 储能电池生产企业要在生产环节落实相关国家标准及强制性产品认证实施规则中关于储能电池等相关产品的互认协同和溯源要求。
第三十一条[强化认证产品选用] 电化学储能业主(项目法人)应选用被列入强制性产品认证目录的产品并保留产品认证资料。
第三十二条[到货抽检] 电化学储能业主(项目法人)应加强电化学储能电池及管理系统等储能产品在采购和使用中的质量管理,采购合同中应明确对采购产品的质量要求,索要并保存产品检验报告;到货抽检应当委托具备储能专业检测检验资质的机构,抽检选样要满足批次和产品一致性抽样要求,抽检结果应当满足国家(行业)标准安全性能技术要求。
第三十三条[退役管理] 电化学储能业主(项目法人)应当履行储能项目退役管理主体责任,制定全生命周期管理方案,明确退役条件、处理程序和应急预案。当达到《电力储能用锂离子电池退役技术要求》(GB/T 43540-2023)或循环寿命达到设计值时,应委托具备储能专业检测检验资质的机构进行安全评估。禁止将退役电池擅自改装再用于储能领域或进行非法拆解。
第三十四条[隐患整改] 电化学储能项目达到设计寿命或安全运行状况不满足相关技术要求时,业主(项目法人)应及时组织论证评估和整改工作。隐患消除前,应落实保障安全的有效防范措施,不能确保安全的,应停止使用。整改后仍无法满足相关安全要求的储能项目,应及时退役并报告原备案机关。电化学储能项目的拆除、回收与再利用,应符合相关法律法规与政策要求,不得造成环境污染破坏与安全事故事件。
第七章 企业主体责任
第三十五条[业主安全生产主体责任] 电化学储能的业主是安全管理责任主体,其法定代表人、主要负责人或实际控制人是本单位、本场所的安全管理责任人,对产权归属于本单位的电化学储能安全全面负责。
电化学储能业主(项目法人)要积极落实安全生产主体责任,建立健全有关电化学储能的安全运行规章制度,强化安全隐患排查与治理,加强现场安全风险分级管控,强化应急能力建设,保障安全运行,防范安全生产事故发生,切实做到安全自查、隐患自除、责任自负。
第三十六条[其他主体安全生产责任] 电化学储能业主(项目法人)委托他人运营维护的,须签订委托运维合同和安全生产管理协议,双方共同承担安全生产主体责任,受委托方应具备承装(修、试)电力设施许可证三级或以上资质。业主应对运维单位履行职责情况进行经常性检查,监督运维单位严格执行运行维护相关的各项法律法规与国家(行业)标准,履行相关安全职责,及时消除安全隐患。
将场地出租、出借、转让给他人建设电化学储能的,场地方应按照物业服务合同或协议约定做好管理区域内电化学储能的安全管理工作,开展日常巡视中如发现安全隐患问题,应及时告知业主(项目法人)和运维单位,并督促其及时消除隐患,如遇紧急情况应立即采取停止运行、消防应急等措施。
第三十七条[产权分界点] 电化学储能业主(项目法人)与电源、电网、用户之间对各自设施设备的运维责任按照约定的产权分界点确定。
第三十八条[值班] 额定功率5兆瓦及以上的电化学储能电站应设置现场值班人员。极端天气时,电化学储能电站均应设置现场值班,做好人员值守。设有消防控制室的储能电站,落实24小时值班制度。
第三十九条 [定期自检]电化学储能业主(项目法人)和运维单位要定期对电化学储能开展检测、运行维护、安全隐患排查。应加强电化学储能的日常巡检,确保每天至少线上巡检2次,每周线下巡检1次。特殊季节和极端天气前后应开展针对性专项巡检,并做好巡检记录。
检查中发现存在安全隐患的,要停止使用相关设施设备,并采取有效措施及时消除隐患;如发生场地水浸、人员触电等安全事故,应立即采取切断电路、启动消防处置等应急措施,全力保障人员和财产安全。
第四十条[年度检修]电化学储能业主(项目法人)应每年安排检修,由具备资质的机构定期开展检修作业;及时评估储能系统健康状态,制定或调整运行维护检修策略。
第四十一条[运行监测] 储能电站、分散式储能装置应设远程监控平台和就地监控系统,并设置分级报警功能,确保全天24 h实时监控。
电化学储能业主(项目法人)、运维单位应做好电站运行状态监测工作,实时监控储能系统运行工况,定期开展主要设备及系统的检查,开展电池系统健康状态的评估与检查,及时处理异常情况;对汛期可能产生积水、山体滑坡的区域提前采取安全防范、停止运营等措施。
第四十二条[消防安全] 电化学储能的业主(项目法人)、运维单位、用户应依法建立逐级消防安全责任制、消防安全管理制度和操作规程,明确消防安全责任人和消防安全管理人。运用广东社会消防管理应用平台加强日常消防安全管理,根据实际需要聘请注册消防工程师或者委托消防技术服务机构参与消防工作,依法定期开展防火巡查和防火检查,对建筑消防设施进行维护、保养和检测,保障疏散通道、安全出口、消防车通道畅通,确保消防设施处于正常工作状态,及时整改消防安全隐患,预防火灾事故发生,提升储能电站(设备)抵御火灾能力,相关检查、检测记录应完整准确,存档备查。依法建立健全专职消防队、微型消防站等消防组织,开展自防自救工作。
第四十三条[技能与安全培训] 电化学储能用户应当对员工编制年度电化学储能安全培训计划,重点围绕安全风险、防范措施、消防安全、应急处置等内容开展安全知识和技能培训,建立健全教育培训档案。要对新上岗、调整工作岗位或离岗一年以上重新上岗人员开展岗前技能和安全培训。重点关键岗位工作人员应当通过专业技能考核。
电化学储能业主(项目法人)、运维单位的特种作业人员经考核合格,取得《特种作业操作证》后方可上岗;消防控制室值班人员通过消防行业特有工种职业技能鉴定,取得消防行业特有工种职业资格证书后方可上岗。
第四十四条[应急管理] 电化学储能业主(项目法人)、运维单位应与本地区人民政府有关部门建立消防救援联动机制。加强应急能力和应急预案体系建设,结合电化学储能事故特点,编制本单位应急预案,属于电化学储能电站的,主动向本地区属地发展改革部门报备;属于电化学储能设备的,主动向本地区行业主管部门报备,上述应急预案须同时通报本级人民政府应急管理、消防救援部门;电化学储能业主(项目法人)、运维单位每半年要组织开展一次电解液泄漏处置、电池热失控、火灾等演练,及时进行总结评估,并根据实际情况及时修订应急预案。
第四十五条[事故报告与应对] 电化学储能建设、调试、运行和维护过程中发生安全生产事故、电力安全事故和信息安全事件时,电化学储能项目各相关单位应按相关规定及时向有关部门报告,不得迟报、漏报、谎报或者瞒报,相关单位应立即组织力量处置,并保护好事故现场以及相关证据,全力配合事故调查处理工作。
第八章 监测监管
第四十六条[监测平台] 电化学储能项目各有关单位应按照有关要求及时在省级电化学储能数据监管平台(注明平台网址)上报送电站性能、电站运行状态,电站隐患排查治理和事故事件,填写和更新项目内容等,并建立项目建设、运行信息的统计报送机制,实现信息化管理。珠海供电局于每月15日前通过数据监管平台向市发展改革局报送上月电化学储能建设、运行及调用情况。
第四十七条[监管原则] 电化学储能安全管理工作坚持属地管理和行业监管相结合的原则。
第四十八条[属地安全监管] 各区人民政府统筹电化学储能项目建设、运维安全管理,建立健全相关部门安全联合监管和协调工作机制,按照职责分工开展专项监管和现场检查,对检查中发现的问题及时依法予以处理,落实属地政府管理责任。
第四十九条[行业监管]全市各行业管理部门应当将电化学储能安全纳入本行业本系统安全生产范畴,按照“管行业必须管安全、管业务必须管安全、管生产经营必须管安全”“谁主管谁牵头、谁为主谁牵头、谁靠近谁牵头”的原则,进一步强化安全监管。
第五十条[部门监管] 本市各级发展改革、自然资源、生态环境、住房城乡建设、市场监管、消防救援等职能部门和国家能源局派出机构按职责做好电化学储能项目备案、规划选址、规划许可、用地、环评、能评、质量监督、消防审验、标准体系、并网安全、运行安全等安全监管工作。相关部门可委托第三方机构、行业协会等行业组织协助开展监督检查。各职能部门的职责如下:(略)
第五十一条[线索移交] 无安全生产管理权限的行业系统主管部门对发现的违法违规线索应移送给有安全生产管理权限的部门处理;未明确的,移送给属地政府进行处理。
第九章 附 则
第五十二条[名词解释] 电化学储能业主(项目法人)是指对电站拥有所有权或主要投资权益,承担项目的规划、选址、建设、运营等相关工作,并对电站建设质量和运营安全负责的法人实体。
电化学储能项目各有关单位包括参与电化学储能项目的建设单位、施工单位、设计单位、监理单位,运维单位、使用单位、场地提供单位等。
第五十三条[参照执行] 其他储能的安全监管,参照本办法执行。
第五十四条[解释主体] 本办法由珠海市发展和改革局负责解释。
第五十五条[有效期] 本办法自发布之日起施行,有效期3年。
附表:

附件2
《珠海市电化学储能电站安全管理办法》
起草说明
一、出台背景及依据
(一)出台背景
在 “双碳” 目标深入推进的背景下,随着“峰谷套利”的推广,用户侧对于储能的需求将进一步扩大,电化学储能作在我市将迎来高速发展期。据统计,我市2025年电化学储能新增装机总量预计将在235MW·h以上,超过历史总额。然而,电化学储能电站在建设和运行过程中存在诸多安全风险,如热失控、火灾爆炸等,且缺乏统一的安全管理规范,导致安全隐患突出。为规范珠海市电化学储能电站的安全管理,保障人民群众生命财产安全,促进电化学储能产业高质量发展,有必要制定本办法。
(二)政策依据
本办法依据《中华人民共和国安全生产法》《中华人民共和国消防法》《电力监管条例》《广东省供用电条例》《珠海经济特区电力设施保护规定》《国家能源局综合司关于加强电化学储能电站安全管理的通知》(国能综通安全〔2022〕37号)《国家能源局综合司 工业和信息化部办公厅 应急管理部办公厅 市场监管总局办公厅 国家消防救援局办公室关于加强电化学储能安全管理有关工作的通知(国能综通安全〔2025〕65号)等法律法规和政策文件,结合本市实际情况制定。
二、征求意见及采纳情况
(一)企业及专家咨询论证意见采纳情况
在办法编制过程中,多次组织大学教授、企业代表和行业专家召开咨询论证会,针对办法中可能存在操作性不强的条款进行了多轮修改完善。例如,在项目备案、设计施工等环节,充分吸收了企业提出的简化流程、明确资质要求等建议,确保各项要求具备切实可行的执行标准。经过充分沟通与反复打磨,办法得到了企业与专家的认可,为后续工作开展奠定了坚实基础。
(二)行政系统内征求意见及采纳情况
办法初稿形成后,在行政系统内广泛征求了工信、自然资源、生态、住房城乡建设、市场监管、应急管理、消防救援、供电等相关单位以及各区(管委会)的意见。各单位从自身职能出发,共提出了80条意见建议,我局对意见进行了认真梳理和研究,与专家进行反复讨论,其中采纳10条,部分采纳10条,不采纳20条,进一步优化了办法内容,在规划选址、消防验收、产品质量等方面进行优化调整和细化要求,确保办法与各部门工作有效衔接。
三、目标任务
本办法的目标任务是建立健全珠海市电化学储能电站安全管理体系,规范电化学储能电站从规划选址、项目备案、设计施工到并网运行、退役管理等全生命周期的安全管理,有效防范和遏制安全事故发生,保障电化学储能电站安全、稳定、可靠运行,推动珠海市电化学储能产业健康有序发展。
四、主要内容
本《珠海市电化学储能电站安全管理办法》涵盖九个关键部分,具体包括:
(一)总则:明确办法的制定依据、定义、适用范围和类型划分,界定了电网侧、电源侧、用户侧储能电站及用户侧储能设备的概念。
(二)规划选址:提出风险评估要求,明确选址限制条件,创新性地规定了既有场地建设储能项目的规划手续办理方式。
(三)项目备案:实行属地备案管理,明确备案流程、内容和变更要求,确保项目备案规范有序。
(四)设计施工:强调建设项目 “三同时” 原则,明确设计、施工、监理单位的资质要求,规范消防设计、施工安全、质量监督和竣工验收等环节。
(五)并网运行:规范并网申请、准备、验收和试运行流程,确保储能电站符合并网标准要求。
(六)储能产品设备及系统安全管控:对设备和系统选型、梯次利用动力电池使用、电池溯源、到货抽检、退役管理等方面提出要求,强化产品设备安全管理。
(七)企业主体责任:明确业主(项目法人)的安全生产主体责任,规范委托运维、产权分界点管理、日常管理、值班、定期自检、年度检修、运行监测、消防安全、技能与安全培训、应急管理、事故报告与应对等工作。
(八)监测监管:建立监管平台和信息报送机制,明确属地安全监管、行业监管和部门监管职责,强化安全检查和线索移交。
(九)附则:对相关名词进行解释,规定参照执行、解释主体、本数和有效期等内容。
五、适用范围
本办法适用于本市行政区内建设的额定功率不低于 100 千瓦或能量不低于 100 千瓦时的电化学储能设施的运行和监督管理,包括电网侧、电源侧、用户侧储能电站及用户侧储能设备。其他电化学储能设施可参照本办法执行,移动式电化学储能电站除外。
六、执行标准
本办法执行国家和行业相关标准,如《消防设施通用规范》《电化学储能电站安全规程》《电化学储能电站设计规范》《预制舱式锂离子电池储能系统技术规范》《建筑设计防火规范》等,确保电化学储能电站的建设、运行等环节符合安全要求。
七、有力举措
(一)全生命周期管理:从规划选址到退役管理,对电化学储能各环节进行严格规范,实现全过程安全管控。
(二)强化企业主体责任:明确业主(项目法人)的安全生产主体责任,要求建立健全安全管理规章制度,加强日常管理和应急能力建设。
(三)多部门协同监管:建立属地管理和行业监管相结合的机,各部门各司其职、齐抓共管,形成监管合力。
(四)严格产品设备管控:对储能产品设备的选型、检测、验收等环节提出要求,确保设备质量安全。
八、、新旧政策差异
此前珠海市缺乏专门针对电化学储能的安全管理政策,本办法为首次制定。与以往零散的相关规定相比,本办法全面整合了电化学储能电站全生命周期的安全管理要求,形成了系统、完整的管理体系,填补了珠海市电化学储能电站安全管理的空白,在规划选址、项目备案、设计施工、并网运行等方面作出了更明确、更具体的规定。
九、特色亮点
(一)创新规划选址管理:对既有场地建设储能项目简化规划手续,提高了政策的灵活性和可操作性。
(二)明确梯次利用要求:规定新建储能电站不得使用梯次利用动力电池,特殊情况需取得安全评估报告,从源头保障安全。
(三)强化应急联动机制:要求储能电站与消防救援等部门建立联动机制,定期开展联合演练,提高应急处置能力。
(四)注重信息化监管:利用省级电化学储能数据监管平台,实现对储能电站运行状态的实时监控和信息共享,提升监管效率。
(五)强化行业监管:目前全市各行业管理部门将电化学储能安全纳入安全生产管理范畴,在各自职责范围内依法依规做好本行业、本系统的电化学储能安全工作。

















附件4
《珠海市用户侧电化学储能安全技术导则》起草说明
一、出台背景及依据
(一)出台背景
随着能源转型加速推进与“双碳”目标的深入落实以及“峰谷套利”的推广,我市用户侧电化学储能在工商业领域呈现迅猛发展态势,2024年底,我市用户侧电化学储能项目装机总量将近200MW·h,预计2025年新增装机总量为235MW·h,将超过以往的总和。然而,电化学储能系统存在电气安全、热失控、火灾爆炸等潜在风险,且目前全省范围内缺乏专门针对工商业企业自用储能系统的安全技术规范,导致建设运行标准不统一,安全隐患较为突出。
(二)政策依据
本导则以国家、省历年来及最新的新型储能安全管理政策文件为纲领,严格遵循31份规范性引用文件和技术标准,衔接储能电池产品强制性国家标准。同时,立足珠海市实际,经过充分调研与论证、多轮全覆盖检查,确保导则内容既合法合规,又科学严谨、切实可行。
二、征求意见及采纳情况
(一)企业及专家咨询论证意见采纳情况
在导则编制过程中,多次组织大学教授、企业代表、行业专家开展研讨交流,针对可能存在操作性不强的条款,进行多轮修改完善工作。通过深入沟通与反复打磨,充分吸收教授、企业和专家提出的建设性意见,确保导则各项要求具备切实可行的执行标准,为后续工作开展奠定坚实基础。
(二)行政系统内征求意见及采纳情况(待补充)
(三)公开征求社会意见(待补充)
三、目标任务
本导则旨在化解当前用户侧电化学储能在设备、设计、施工、验收、并网、运维、退役、安评等全生命流程中面临的问题,建立健全珠海用户侧电化学储能项目技术体系,解决行业共性关键技术问题,提升储能系统本质安全水平,保障储能设施安全稳定运行,促进珠海市新型储能产业安全、有序、高质量发展。
四、主要内容
本《珠海市用户侧电化学储能安全技术导则》涵盖十个关键部分,具体包括:
(一)适用范围明确储能系统适用场景与参照执行范围;
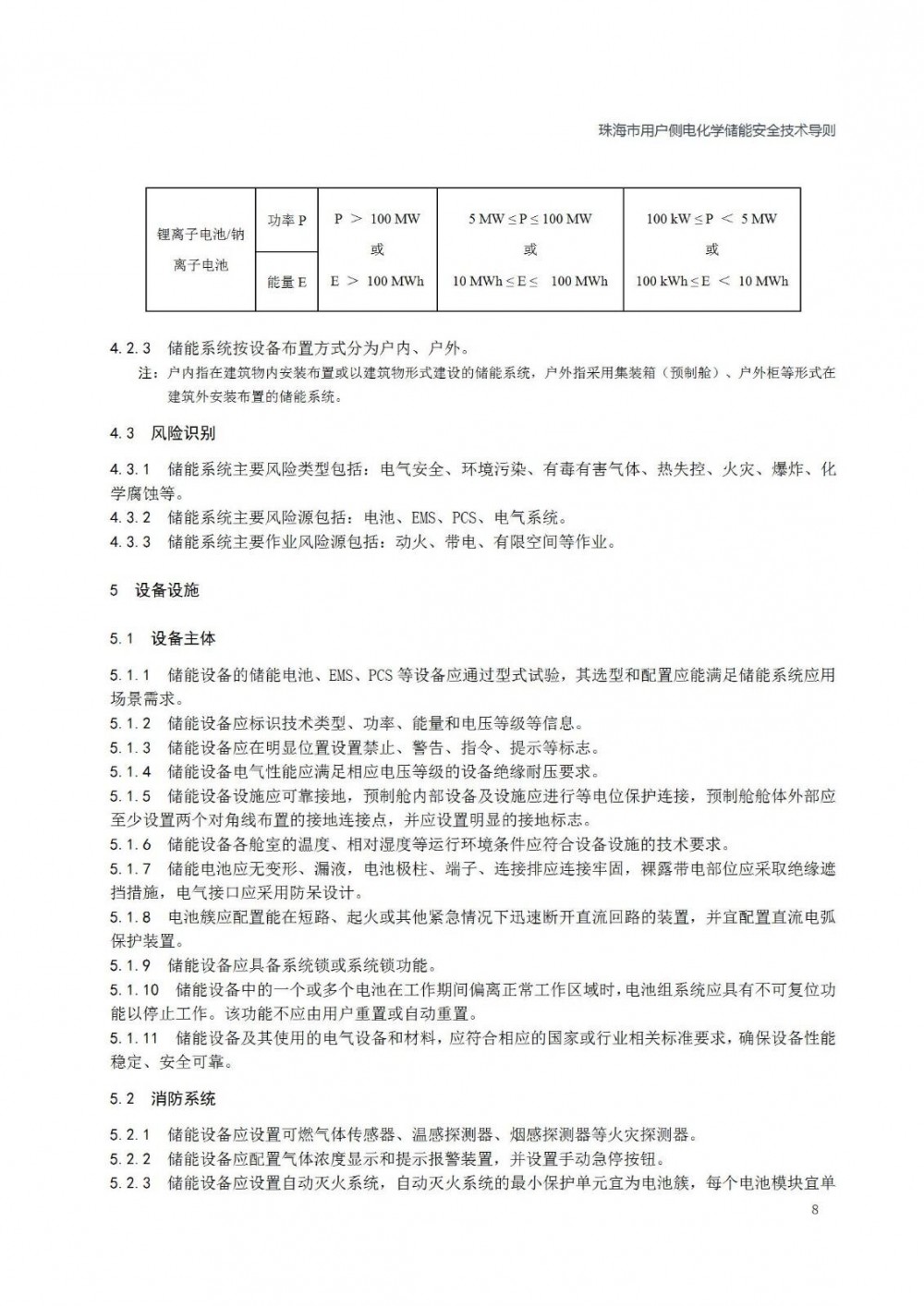
(二)基本规定提出总体原则、系统分类及风险识别要点;
(三)设备设施对储能设备主体、消防系统、监控系统、辅助系统提出技术要求;
(四)设计包含选址、布局、电气、土建、消防安全等设计规范;
(五)施工建设强调建设单位与施工单位安全管理责任;
(六)验收明确验收内容、组织与标准;
(七)运行维护规范运行操作、巡视检查、故障处理等工作;
(八)退役规定储能系统退役流程与电池回收处理;
(九)应急处置提出应急原则、预案构建与响应要求;
(十)安全评估明确评估组织、人员、程序等内容。
五、适用范围
本导则适用于珠海市工商业企业自用的,额定功率 100kW 及以上或额定能量 100 kWh 及以上的锂离子电池/钠离子电池(含固态电池)储能系统及电站的建设运行。明确不适用于不间断电源(UPS)和应急电源系统(EPS),移动式储能系统及充储一体电动汽车充电站可参照执行。
六、执行标准
本导则执行标准严格遵循国家、省相关法律法规、政策文件及技术标准要求,结合珠海市用户侧电化学储能实际情况制定。各项条款内容均与现行有效的国家标准、行业标准相衔接,部分要求在国家标准基础上,根据珠海本地特点进一步细化、补充,确保标准的科学性、实用性与可操作性。
在珠海市辖区内建设的用户侧电化学储能,原则上要依照本《技术导则》实施,确保安全。
七、关键词诠释
(一)用户侧储能电站:并网点位于用户侧内部场地,可通过聚合以虚拟电厂身份满足调度直控、参与市场交易条件的电化学储能系统。
(二)用户侧储能设备:是指直接接入用户内部配电设施,所储电能用于用户内部消纳,不参与市场调度,不并网运行的电化学储能系统
需特别说明的是,电网侧、电源侧电化学储能电站不适用本导则。
(三)热失控:电池在特定条件下,由其内部产生或从其外部吸收的热量致使电池温度急剧升高,引发电池内部结构破坏、短路等一系列连锁反应,可能引发火灾、爆炸等严重事故。
(四)安全评估:对储能系统从设计、建设到运行全生命周期进行安全性评价,识别潜在风险,提出改进措施,确保储能系统符合安全要求。
八、有力举措
(一)强化全流程管理:对储能系统设计、施工、验收、运行、退役等环节制定详细安全规范,实现全流程安全管控。
(二)突出风险防控:明确风险识别要点,要求建设和运行单位建立风险防控机制,对潜在风险早发现、早预防、早处理。
(三)推动技术创新:鼓励采用先进技术与设备,提升储能系统安全性能与智能化水平,推动储能产业技术升级。
(四)加强监督检查:建立健全监督检查机制,定期对储能系统安全运行情况进行检查,对违规行为依法依规严肃处理。
九、新旧政策差异
由于此前我市缺乏专门针对用户侧电化学储能的安全技术导则,本导则属于首次制定。相较于零散的相关政策规定,本导则全面整合了储能系统全生命周期的安全技术要求,形成完整、系统的标准体系,填补了珠海市用户侧电化学储能安全技术规范的空白。
十、特色亮点
(一)因地制宜:充分考虑珠海市地理环境、气候条件、产业特点,制定符合本地实际需求的安全技术标准,增强导则的适用性。
(二)全程覆盖:涵盖储能系统从规划建设到退役的各个阶段,实现全过程、全方位安全管理。
(三)注重实操:各项条款均细化具体操作要求,提供明确执行标准,便于企业和管理部门实施与监督。

