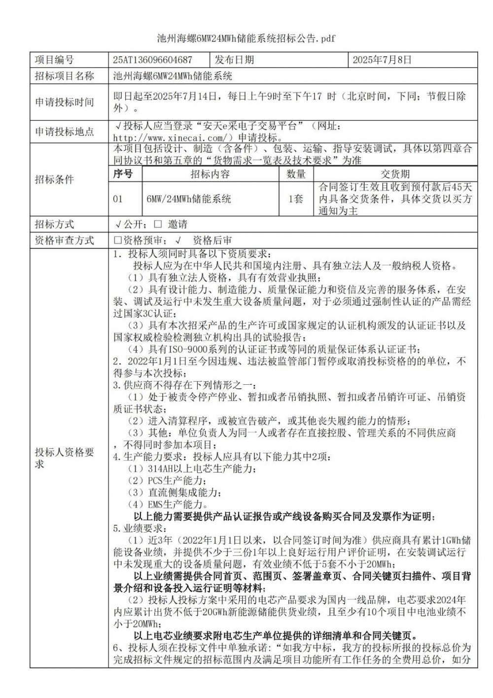
7月8日,池州海螺6MW24MWh储能系统招标公告发布,项目位于安徽省池州市,投标人负责6MW/24MWh储能系统、舱室内部电缆及接线,一二次舱及内部设备供货、站用变等设备供货,调试、试验试运行、同时负责所提供系统售后服务。
要求近3年(2022年1月1日以来,以合同签订时间为准)供应商具有累计1GWh储能设备业绩,并提供不少于三份1年以上良好运行用户评价证明,在安装调试运行中未发现重大的设备质量问题,有效业绩不低于5套不小于20MWh。
原公告如下:




发布时间:2025-07-09 人气: 来源:<a href="https://www.xinecai.com/bidnotice/132165.html" target="_blank">安天e采</a> 关键词:储能系统,海螺集团,储能设备,
7月8日,池州海螺6MW24MWh储能系统招标公告发布,项目位于安徽省池州市,投标人负责6MW/24MWh储能系统、舱室内部电缆及接线,一二次舱及内部设备供货、站用变等设备供货,调试、试验试运行、同时负责所提供系统售后服务。
要求近3年(2022年1月1日以来,以合同签订时间为准)供应商具有累计1GWh储能设备业绩,并提供不少于三份1年以上良好运行用户评价证明,在安装调试运行中未发现重大的设备质量问题,有效业绩不低于5套不小于20MWh。
原公告如下:




资讯来源:<a href="https://www.xinecai.com/bidnotice/132165.html" target="_blank">安天e采</a>
免责声明: 本站内容转载自合作媒体、机构或其他网站的信息,转载此文仅出于传递更多信息的目的,但这并不意味着赞同其观点或证实其内容的真实性。本站所有信息仅供参考,不做交易和服务的根据。本站内容如有侵权或其它问题请及时告之,本网将及时修改或删除。凡以任何方式登录本网站或直接、间接使用本网站资料者,视为自愿接受本网站声明的约束。