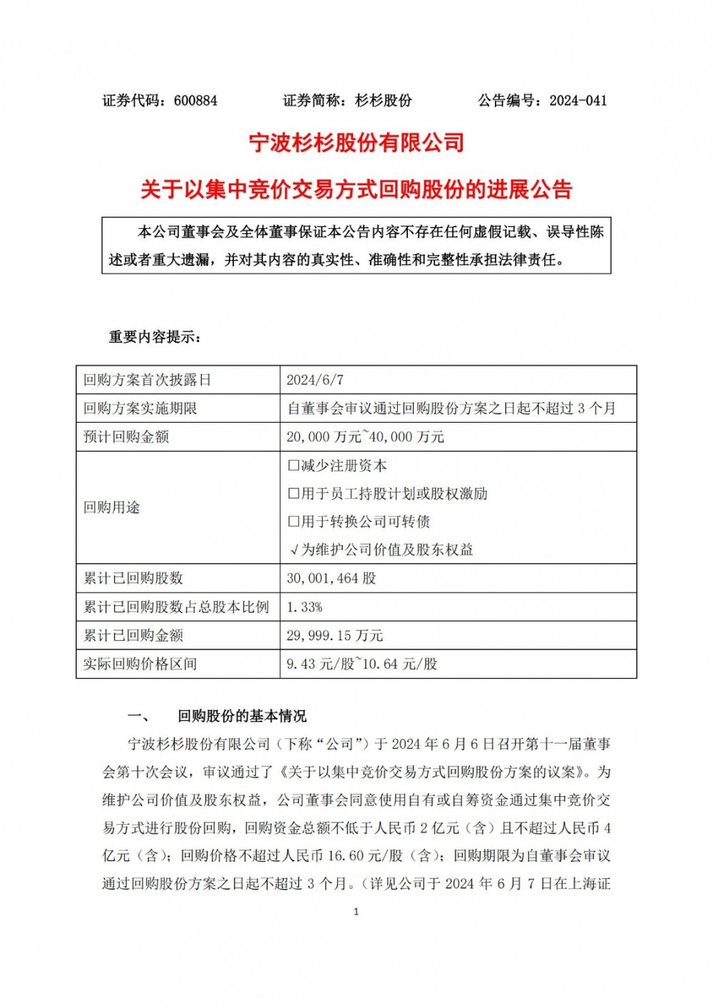
据电力家了解到,6月18日,杉杉股份发布公告称,截至2024年6月17日,公司通过集中竞价交易方式已累计回购股份数量约为3000万股,占公司总股本(约22.58亿股)的比例为1.33%,回购成交的最高价为10.64元/股、最低价为9.43元/股,已支付的总金额约为3亿元。
公告显示,公司于2024年6月6日审议通过了《关于以集中竞价交易方式回购股份方案的议案》。为维护公司价值及股东权益,公司董事会同意使用自有或自筹资金通过集中竞价交易方式进行股份回购,回购资金总额不低于人民币2亿元(含)且不超过人民币4亿元(含);回购价格不超过16.60元/股(含)。
原公告如下:


Br>

