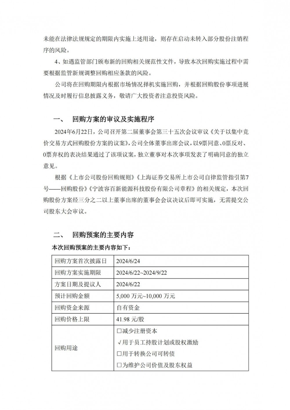
据电力家了解到,6月23日,容百科技发布公告称,公司拟以5000万元-1亿元回购股份,用于未来实施股权激励计划或员工持股计划。回购股份价格不超过人民币41.98元/股(含),该价格不高于公司董事会通过回购决议前30个交易日公司股票交易均价的150%。
容百科技表示,基于对公司未来发展的信心和对公司价值的认可,为建立公司完善的长效激励机制,充分调动公司员工的积极性,有效地将股东利益、公司利益和员工个人利益紧密结合在一起,促进公司健康可持续发展,结合公司的实际财务状况、经营状况等因素,公司拟通过集中竞价交易方式进行股份回购用于员工持股计划或股权激励。
原公告如下:









