据电力家了解到,6月25日,铭利达发布公告称,拟将原募投项目“铭利达安徽含山精密结构件生产基地建设项目(一期)”和“新能源关键零部件智能制造项目(一期)”募集资金用于实施公司新增的募投项目“墨西哥新能源汽车精密结构件生产基地建设项目”。
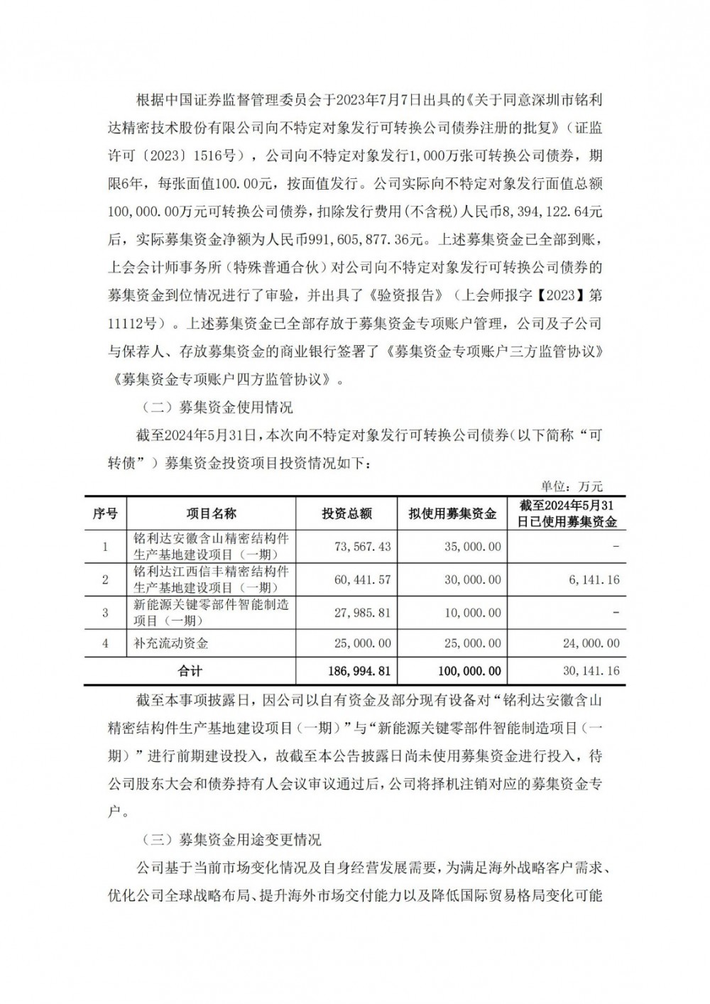
公告显示,“铭利达安徽含山精密结构件生产基地建设项目(一期)”拟在安徽省马鞍山市含山县建设生产基地,提升公司光伏储能结构件和新能源汽车电池托盘结构件产能。截至2024年5月31日,“铭利达安徽含山精密结构件生产基地建设项目(一期)”前期公司投入自有资金1,053.21万元,尚未使用募集资金进行投入,未使用募集资金本金合计35,000.00万元存放于公司募集资金专户。
由于2024年以来,欧洲户用光伏市场尚处于去库存周期,国内光伏储能市场竞争加剧,同时美国、欧洲对国内新能源汽车产品实施加征关税等措施,行业与市场环境均较原募投项目规划时发生一定变化。铭利达现阶段国内扩产需求减缓,但亟需加大海外布局,提升全球化供应能力。
因此铭利达将两个募投项目调整为墨西哥新能源汽车精密结构件生产基地建设项目。
原公告如下:













