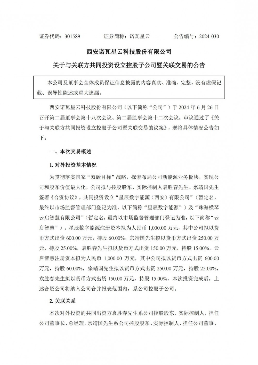
据电力家了解到,6月28日,诺瓦星云发布公告称,为贯彻落实国家“双碳目标”战略,探索布局公司新能源业务板块,实现公司和股东价值最大化,公司拟与控股股东、实际控制人袁胜春先生、宗靖国先生签署《合资协议》,共同投资设立“星辰数字能源(西安)有限公司”(暂定名,最终以市场监督管理部门登记为准,以下简称“星辰数字能源”)及“珠海横琴云启智慧有限公司”(暂定名,最终以市场监督管理部门登记为准,以下简称“云启智慧”)。
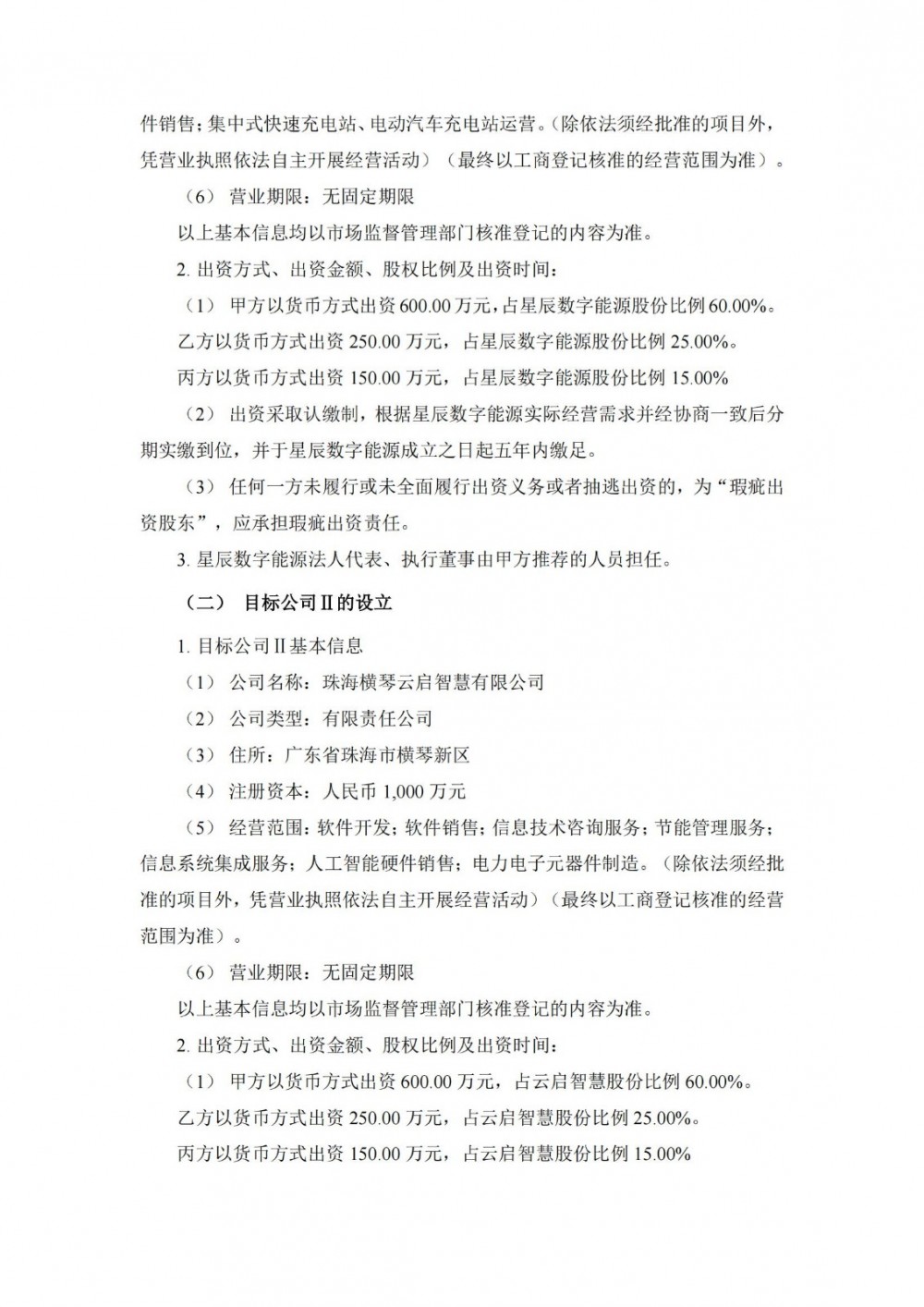
星辰数字能源注册资本拟为人民币1,000.00万元,其中诺瓦星云拟以货币方式出资600.00万元,持股60.00%,宗靖国先生拟以货币方式出资250.00万元,持股25.00%,袁胜春先生拟以货币方式出资150.00万元,持股15.00%。云启智慧注册资本拟为人民币1,000.00万元,其中诺瓦星云拟以货币方式出资600.00万元,持股60.00%,宗靖国先生拟以货币方式出资250.00万元,持股25.00%,袁胜春先生拟以货币方式出资150.00万元,持股15.00%。本次投资完成后,上述合资公司将纳入公司合并报表范围内,系公司控股子公司。
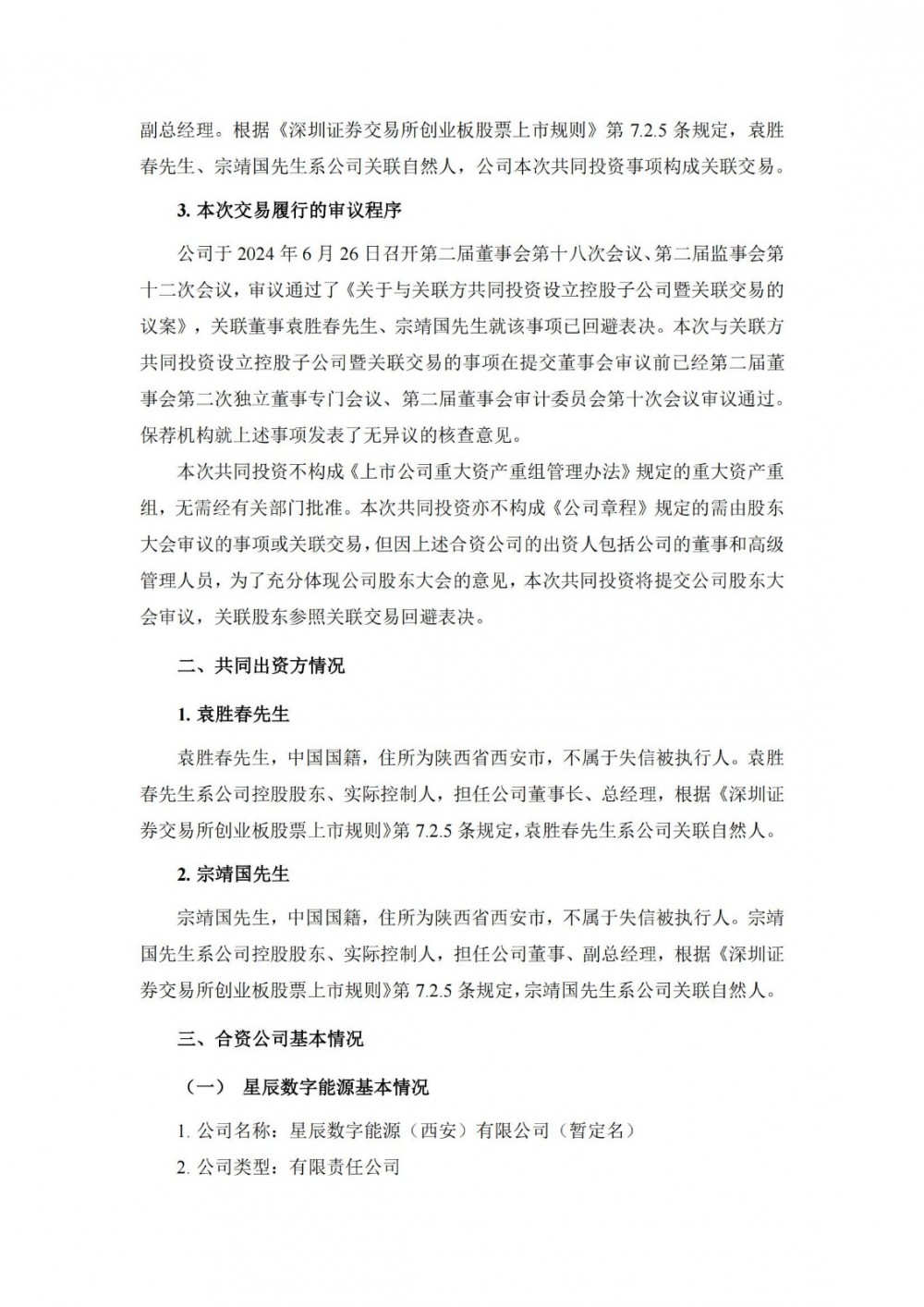
诺瓦星云表示,本次投资是公司在保证主营业务平稳发展的前提下利用自有资金出资,不会对公司财务和生产经营产生重大不利影响,不存在损害公司及全体股东特别是中小股东利益的情形。公司将根据相关事项的进展或变化情况,严格按照相关法律法规及《西安诺瓦星云科技股份公司章程》的规定履行相应的审批程序和信息披露义务。
原公告如下:










Br>

