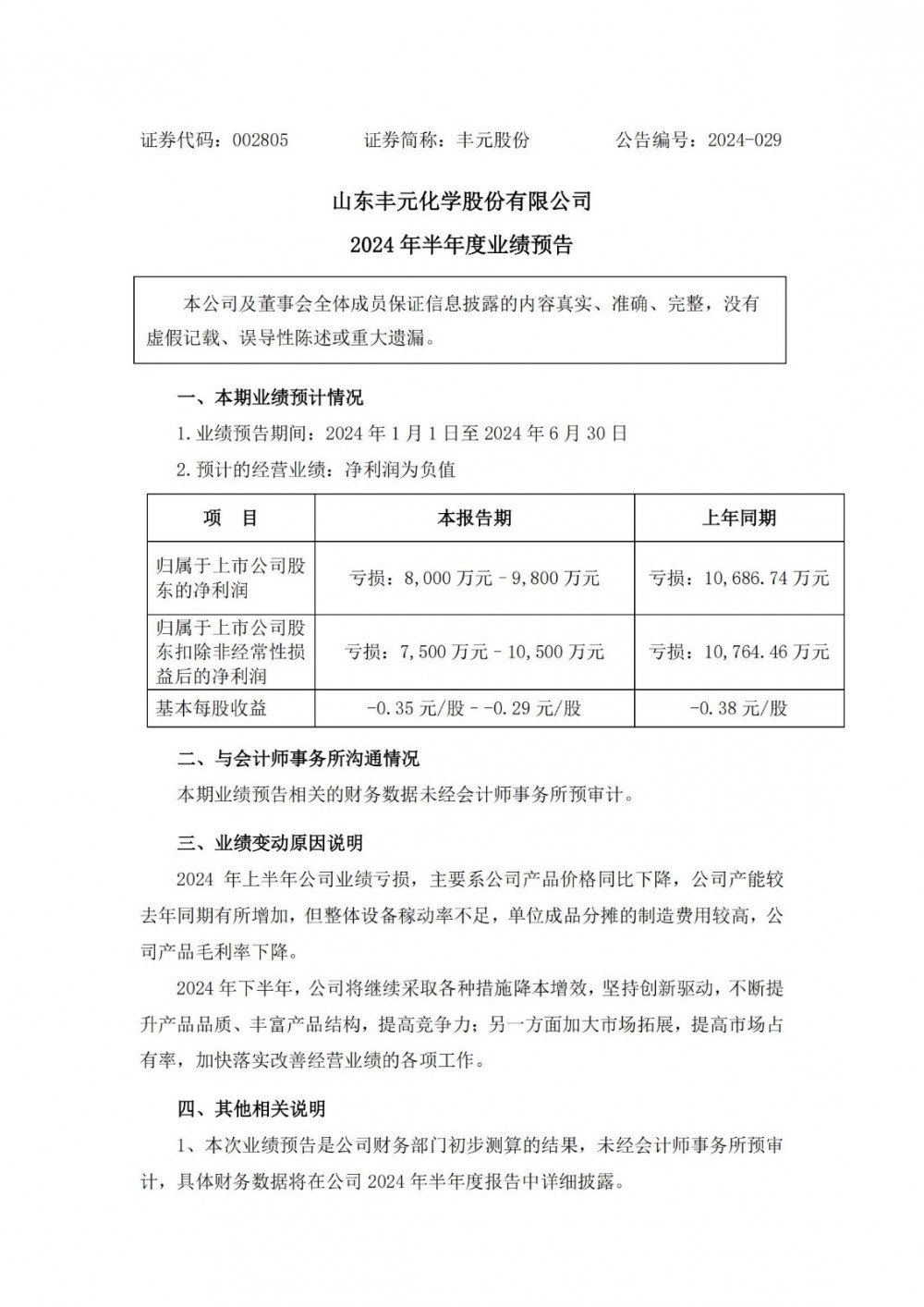
据电力家了解到,7月8日,丰元股份发布公告称,预计2024年上半年归母净利润亏损8000万元至9800万元,上年同期亏损1.07亿元;扣非净利润亏损7500万元至1.05亿元,上年同期亏损1.08亿元。
2024年上半年丰元股份业绩亏损,主要系公司产品价格同比下降,公司产能较去年同期有所增加,但整体设备稼动率不足,单位成品分摊的制造费用较高,公司产品毛利率下降。
2024年下半年,丰元股份将继续采取各种措施降本增效,坚持创新驱动,不断提升产品品质、丰富产品结构,提高竞争力;另一方面加大市场拓展,提高市场占有率,加快落实改善经营业绩的各项工作。
原公告如下:


Br>

