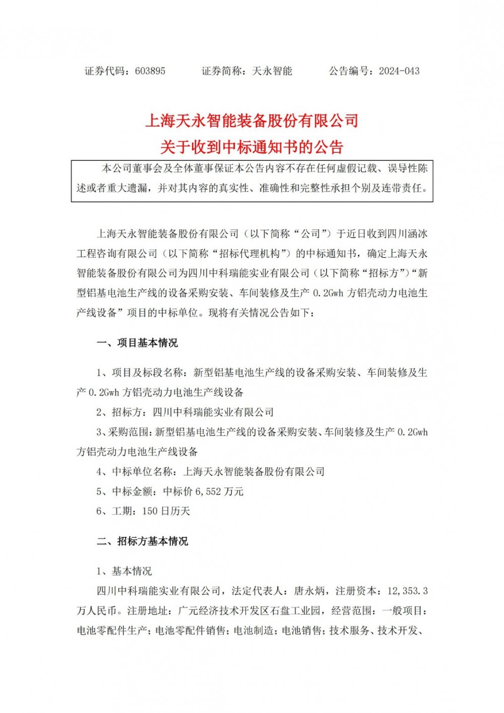
7月12日,天永智能发布公告称,公司于近日收到四川涵冰工程咨询有限公司的中标通知书,确定上海天永智能装备股份有限公司为四川中科瑞能实业有限公司“新型铝基电池生产线的设备采购安装、车间装修及生产0.2Gwh方铝壳动力电池生产线设备”项目的中标单位。Br>
天永智能表示,本项目签订正式合同并顺利实施后,预计后期将对公司经营业绩产生积极影响,但不影响公司经营的独立性。公司的资金、技术、人员等能够保证本项目的顺利履行。
原公告如下:



发布时间:2024-07-15 人气: 来源:天永智能 关键词:天永智能,新型铝基电池,动力电池生产线设备,
7月12日,天永智能发布公告称,公司于近日收到四川涵冰工程咨询有限公司的中标通知书,确定上海天永智能装备股份有限公司为四川中科瑞能实业有限公司“新型铝基电池生产线的设备采购安装、车间装修及生产0.2Gwh方铝壳动力电池生产线设备”项目的中标单位。Br>
天永智能表示,本项目签订正式合同并顺利实施后,预计后期将对公司经营业绩产生积极影响,但不影响公司经营的独立性。公司的资金、技术、人员等能够保证本项目的顺利履行。
原公告如下:



资讯来源:天永智能
免责声明: 本站内容转载自合作媒体、机构或其他网站的信息,转载此文仅出于传递更多信息的目的,但这并不意味着赞同其观点或证实其内容的真实性。本站所有信息仅供参考,不做交易和服务的根据。本站内容如有侵权或其它问题请及时告之,本网将及时修改或删除。凡以任何方式登录本网站或直接、间接使用本网站资料者,视为自愿接受本网站声明的约束。