风电头条获悉,6月23日,大唐黑龙江双鸭山宝清200MW风电项目、大唐青海海西州550MW风电项目等4个风电项目中标候选人公示,项目规模合计850MW,单机容量5MW-9.2MW。
根据公示,三一重能、中车株洲所、远景能源作为第一中标候选人预中标。

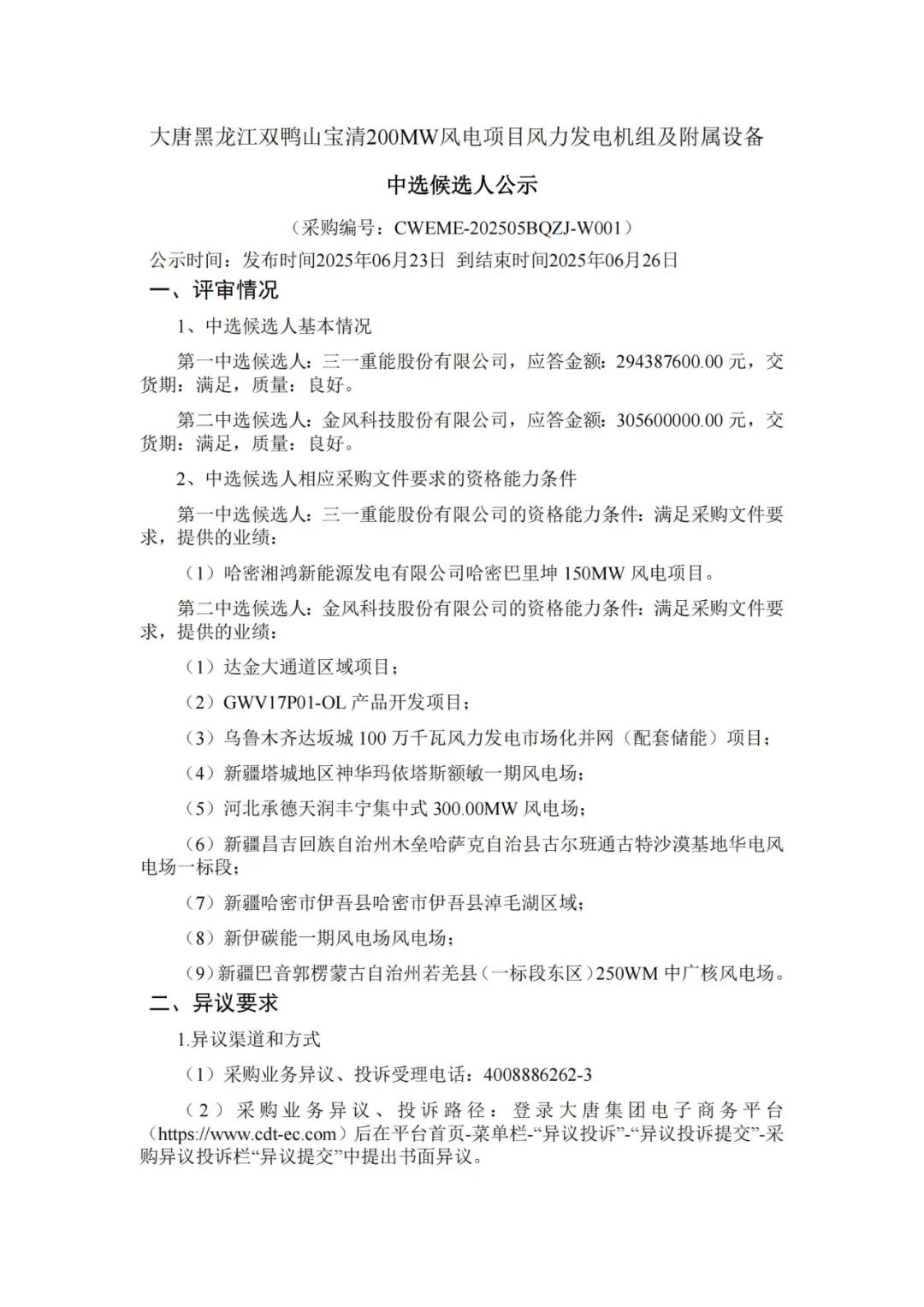
根据招标公告,大唐黑龙江双鸭山宝清200MW风电项目位于黑龙江省双鸭山市宝清县,采购容量200MW,不允许上下浮动,8.0MW≤单机容量≤8.5MW,风机台数24台,最多允许4台机组降容运行;叶轮直径≥220m;轮毂高度≥160m;不接受混排;限定钢混塔。交货日期:2026年5月-2026年10月。
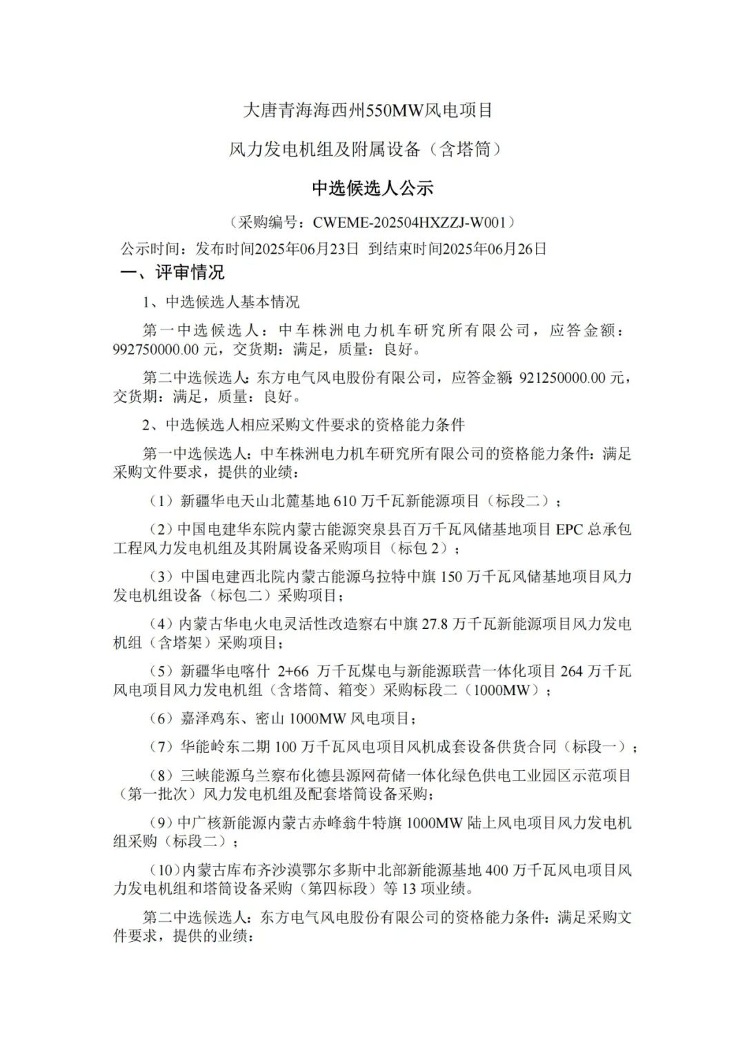
大唐青海海西州550MW风电项目位于青海省海西蒙古族藏族自治州,总容量550MW,不允许上下浮动,7.5MW≤单机容量≤9.2MW,200m≤叶轮直径≤227m;轮毂高度≤130m;接受混排,最多允许两种机型混排;允许降容,最多允许1台机组降容;限定刚性钢塔;叶片运行最低点距地距离不低于10米。交货日期:2025年8月10日开始交货。
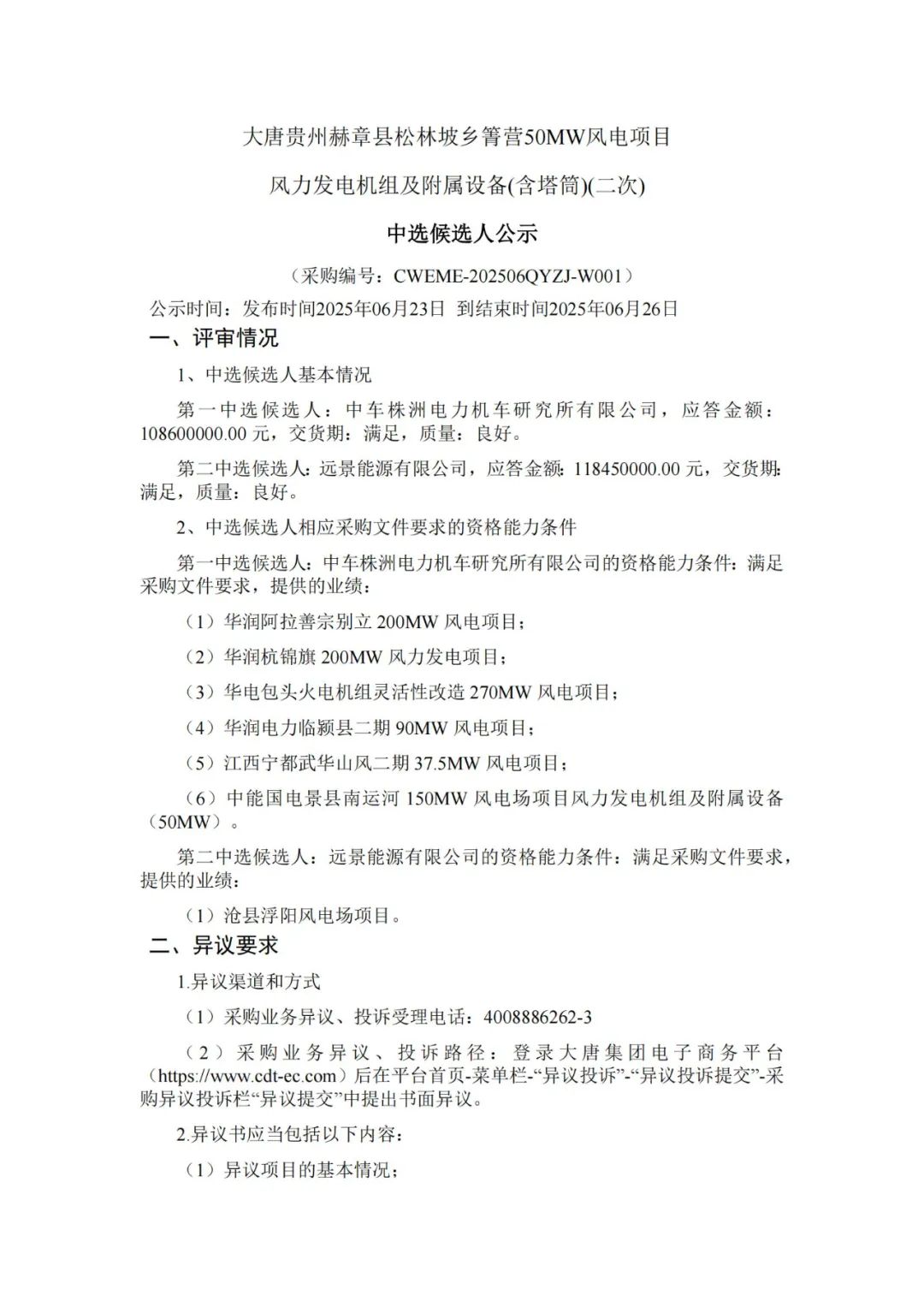
大唐贵州赫章县松林坡乡箐营50MW风电项目位于贵州省毕节市赫章县,总容量50MW,允许浮动,50MW≤总容量≤55MW,5.0MW≤单机容量≤6.7MW,200m≤叶轮直径,机型单位千瓦扫风面积不低于5.61m2/kW;115m≤轮毂高度≤130m;接受混排,最多允许2种机型混排;不允许单机降容;限定钢塔,为确保满足大件运输要求,塔架筒径≤4.6m,底法兰外径≤5m。交货日期:2025年10月开始交货。
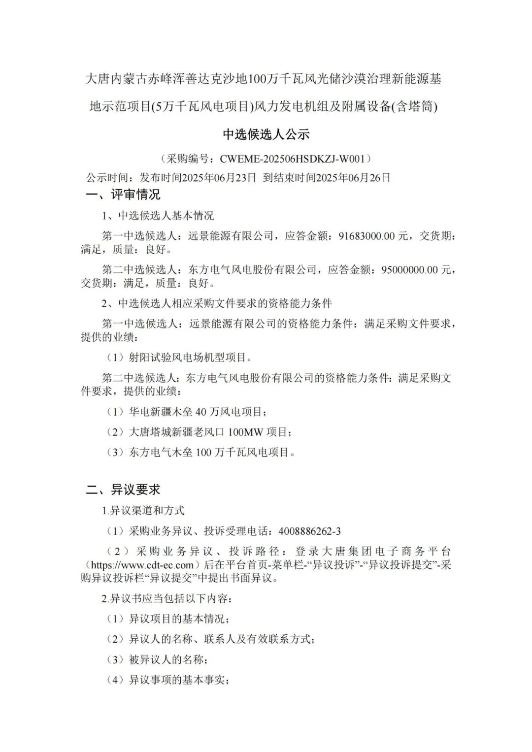
大唐内蒙古赤峰浑善达克沙地100万千瓦风光储沙漠治理新能源基地示范项目(5万千瓦风电项目)位于内蒙古自治区赤峰市,采购容量50MW,不允许上下浮动,8.3MW≤单机容量≤8.35MW,允许一台机组降容运行,匹配总容量要求;不允许混排;风机总台数6台;叶轮直径≥220米,轮毂高度≤140米;限定刚性普通钢塔(不接受分片式钢塔)。交货日期:2025年9月1日开始供货,2025年11月10日供货完毕。
中标公告如下:









来源:大唐集团电子商务平台

