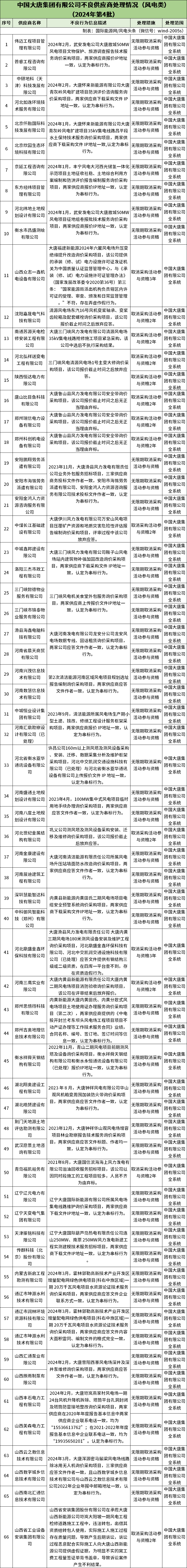
据悉,5月21日,大唐集团发布2024年第4批关于供应商不良行为处理情况的公告。
通过梳理,共涉及39个风电项目招标相关的66家供应商被点名。
9家供应商报价IP地址一致,认定为串标行为,无限期取消采购活动参与资格。
8家供应商下载采购文件IP地址一致,认定为串标行为,无限期取消采购活动参与资格。
1家供应商提供的承装(修、试)电力设施许可证发证机关为中国质量认证监督管理中心,与《承装(修、试)电力设施许可证管理办法》(国家发展改革委令2020第36号)第三条:“国家能源局派出机构负责辖区内许可证的受理、审查、颁发和日常监督管理。”不符,存在弄虚作假行为,取消采购活动参与资格3年。
4家供应商报价截止时间之后放弃应答,取消采购活动参与资格2年。
1家供应商中选后不执行采购结果,取消采购活动参与资格2年。
3家供应商报价截止时间之后无正当理由弃标,取消采购活动参与资格2年。
3家供应商商务投标文件作者一致,安阳市海锡劳务派遣有限公司、安阳金鸿人力资源咨询服务有限公司技术投标文件作者一致,认定为串标行为,无限期取消采购活动参与资格。
1家供应商评审过程中该公司放弃应答,取消采购活动参与资格2年。
3家供应商上传报价文件IP地址一致,认定为串标行为,无限期取消采购活动参与资格。
15家供应商应答文件作者一致,认定为串标行为,无限期取消采购活动参与资格。
1家供应商存在资质造假行为,取消采购活动参与资格3年。
1家供应商在评审结束后放弃报价,取消采购活动参与资格2年。
2家供应商提供的《中电投开封兰考东坝头风电场工程项目项目不动产证办理等工作技术服务合同》业绩,合同名称、编号、签订地、签订时间等信息一致,认定为串标行为,无限期取消采购活动参与资格。
2家供应商应答文件标题、作者均一致,认定为串标行为,无限期取消采购活动参与资格。
1家供应商以因同时段施工的工程项目较多,人员不齐为由弃标,取消采购活动参与资格2年。
4家供应商下载文件IP地址一致,认定为串标行为,无限期取消采购活动参与资格。
2家供应商应答文件企业联系方式一致,认定为串标行为,无限期取消采购活动参与资格。
2家供应商应答文件内容大面积雷同、编制文件的格式完全一致,认定为串标行为,无限期取消采购活动参与资格。
2家供应商在2020年年度报告基本信息中两家供应商企业联系电话一致,在2021-2022年年度报告基本信息中企业联系电话一致,认定为串标行为,无限期取消采购活动参与资格。
1家供应商在承揽风电工程检修道路施工工程中,违法转包,出借其资质给转包人使用,实际施工人施工过程存在质量问题,导致产生后期诉讼,诉讼过程恶意配合实际施工人向大唐山西新能源公司提供虚假证据,为明显不实的窝工费工程量签证单背书盖章,导致诉讼案件产生不利结果,取消采购活动参与资格2年。


