8月1日,山东省发展和改革委员会发布关于公开征求《山东省新能源机制电价竞价实施细则(征求意见稿)》意见的通知。
文件指出,竞价工作原则上于每年10月份组织,首次竞价于2025年8月份组织。
申报主体为已投产和计划次年12月31日前投产(首次竞价为2025年6月1日-12月31日内投产),且未纳入过机制电价执行范围的新能源项目。
文件明确“一般工商业、大型工商业分布式光伏,以及增量配电网、源网荷储一体化、绿电直连等项目的风电、光伏发电,除自发自用电量以外的上网电量全部参与电力市场交易,不纳入机制电价执行范围”的规定。
机制电价起始时间:机制电价按项目申报投产时间的次月1日开始执行。入选时已投产的项目自入选次年1月1日开始执行(2025年6月1日至2025年竞价申报前投产的项目,自公布竞价结果次月执行)。
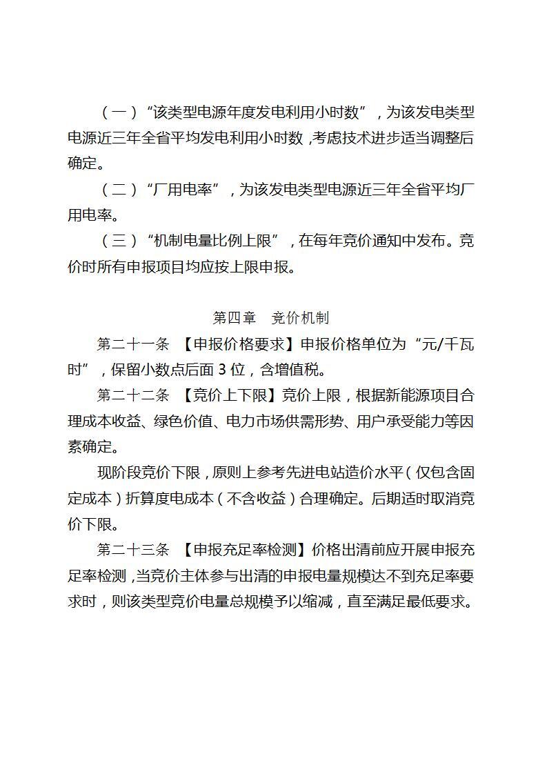
竞价上下限:根据新能源项目合理成本收益、绿色价值、电力市场供需形势、用户承受能力等因素确定。
现阶段竞价下限,原则上参考先进电站造价水平(仅包含固定成本)折算度电成本(不含收益)合理确定。后期适时取消竞价下限。
竞价组织分类:原则上按照光伏、深远海风电、其他风电等技术类型分别设置机制电量规模,分别组织竞价。单一类别竞价主体较集中或整体规模较小缺乏有效竞争时,不再分类组织,统一合并竞价。
文件特别强调,任何单位不得将配置储能作为6月1日及以后投产风电、光伏项目核准、并网、上网等的前置条件。
原文件如下:
关于公开征求《山东省新能源机制电价竞价实施细则(征求意见稿)》意见的通知
为贯彻落实国家发展改革委、国家能源局《关于深化新能源上网电价市场化改革 促进新能源高质量发展的通知》(发改价格〔2025〕136号)相关要求,结合我省实际,省发展改革委起草了《山东省新能源机制电价竞价实施细则(征求意见稿)》,现向社会公开征求意见。
为尽快落实发改价格〔2025〕136号文增量项目竞价有关要求,推动2025年6月1日—12月31日期间投产的新能源增量项目机制电价自愿参与竞价形成,此次征求意见时间为2025年7月28日至2025年8月5日。公众可通过以下途径以书面形式反馈:
1.通过电子邮件方式发送至shihuanan@shandong.cn
2.通过信函方式邮寄至:济南市历下区省府前街1号山东省发展改革委价格处(邮编:250011)
电子邮件或信函请注明“《山东省新能源机制电价竞价实施细则》意见建议”字样。
联系电话:0531-51785702
山东省发展和改革委员会
2025年7月28日
附件:山东省新能源机制电价竞价实施细则(征求意见稿).doc






















Yle="text-align: right;">来源:山东省发展和改革委员会

