昆明市禄劝县生活垃圾焚烧发电项目EPC招标
发布时间:2024-08-30 人气: 来源:中国招标投标公共服务平台 关键词:生活垃圾焚烧发电,垃圾发电项目,云南
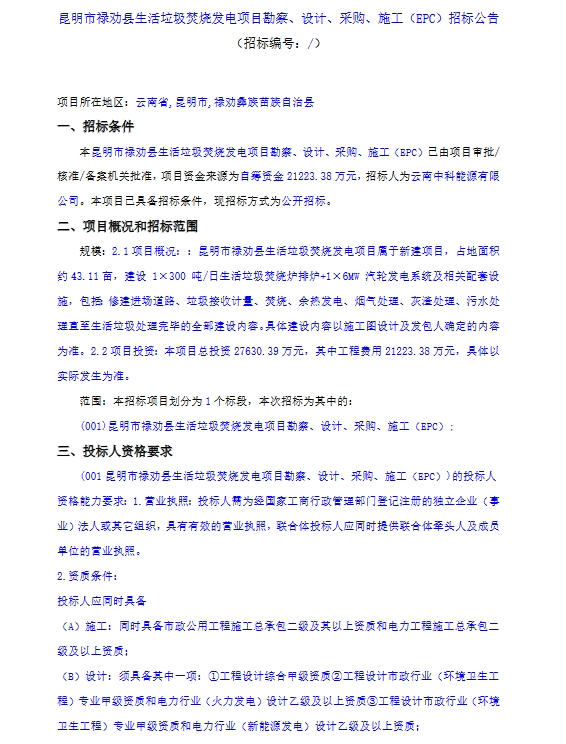
8月29日,昆明市禄劝县生活垃圾焚烧发电项目勘察、设计、采购、施工(EPC)招标公告发布。
昆明市禄劝县生活垃圾焚烧发电项目属于新建项目,占地面积约 43.11 亩,建设 1X300 吨/日生活垃圾焚烧炉排炉+1X6MW 汽轮发电系统及相关配套设施,包括 修建进场道路、垃圾接收计量、焚烧、余热发电、烟气处理、灰渣处理、污水处理直至生活垃圾处理完毕的全部建设内容。本项目总投资 27630.39万元。
公告如下:







资讯来源:中国招标投标公共服务平台
免责声明: 本站内容转载自合作媒体、机构或其他网站的信息,转载此文仅出于传递更多信息的目的,但这并不意味着赞同其观点或证实其内容的真实性。本站所有信息仅供参考,不做交易和服务的根据。本站内容如有侵权或其它问题请及时告之,本网将及时修改或删除。凡以任何方式登录本网站或直接、间接使用本网站资料者,视为自愿接受本网站声明的约束。
下一篇:暂无

