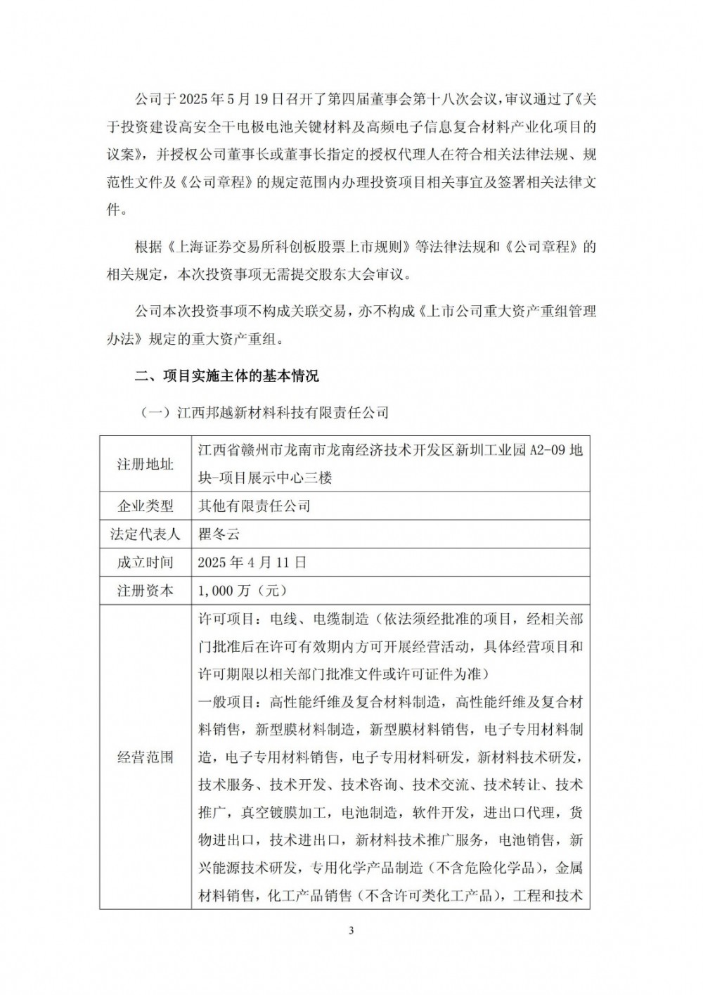
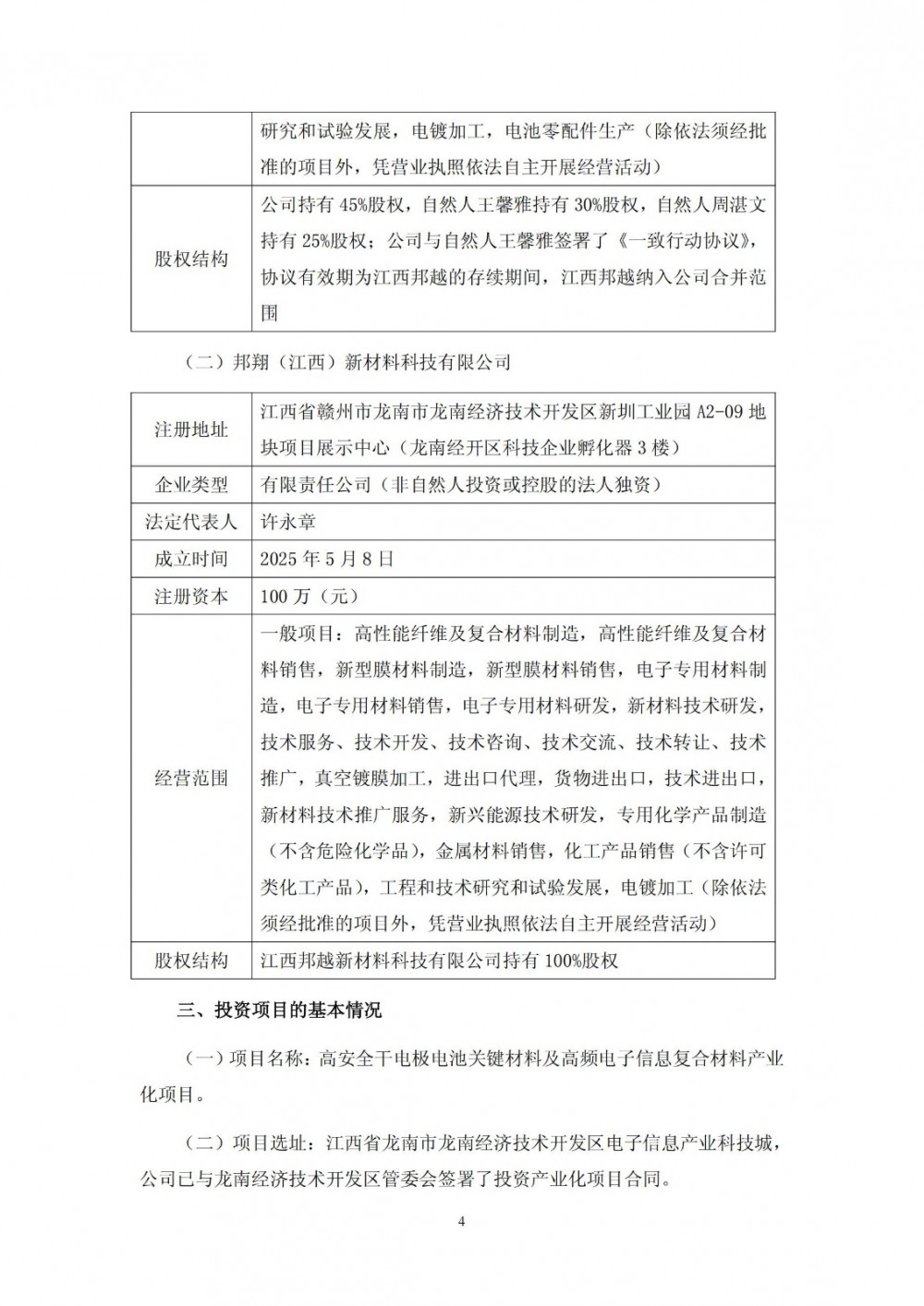
5月20日,三孚新科发布公告称,为推动固态/半固态锂电池高安全材料、高频电子信息复合材料的产业化、商用化,增强公司业务影响力及综合竞争力,广州三孚新材料科技股份有限公司拟以合并范围内子公司江西邦越新材料科技有限责任公司(以下简称“江西邦越”)、邦翔(江西)新材料科技有限公司作为项目实施主体在江西省龙南市龙南经济技术开发区电子信息产业科技城建设高安全干电极电池关键材料及高频电子信息复合材料产业化项目,预计总投资为人民币6.2亿元(最终投资金额以项目建设实际投入为准)。
本项目拟在江西省龙南市龙南经济技术开发区电子信息产业科技城租用厂房及综合办公楼,主要用于建造锂电池材料生产车间、高频电子信息复合材料生产车间、原辅料仓库、成品仓库及研发检测楼等。项目全面投产后,将形成年产配套5GWh高安全干电极电池制造的关键材料及470万平方米高频电子信息复合材料生产能力。
本项目建设的资金来源为公司自有资金及/或自筹资金(包括但不限于银行贷款、其他金融机构融资、发行证券等)。若项目实施主体后续存在增资或融资需求,各股东将按股权比例履行现金出资义务或按持股比例提供股东借款、担保支持(如有)。
三孚新科表示,公司拟建设高安全干电极电池关键材料及高频电子信息复合材料产业化项目,项目将建设3D复合铜箔、复合金属材料、电磁屏蔽材料的相关制造产线,项目固定资产投资中的核心生产设备将主要采用公司自主研发的专用设备,核心化学耗材将主要采用公司自主研发的表面工程化学品,产品主要应用于储能/动力电池及电子信息等战略性新兴领域。
原公告如下:










