近日,浙江省发改委、浙江省能源局印发《2025年浙江省迎峰度夏电力需求侧管理工作实施方案》。
其中指出,做好分时电价引导。强化分时电价政策宣贯,推动工商业用户主动开展削峰填谷,引导广大电动汽车车主推迟晚间充电时间,力争通过分时电价引导实现100万千瓦以上削峰效果,有效降低全省基础用电负荷。
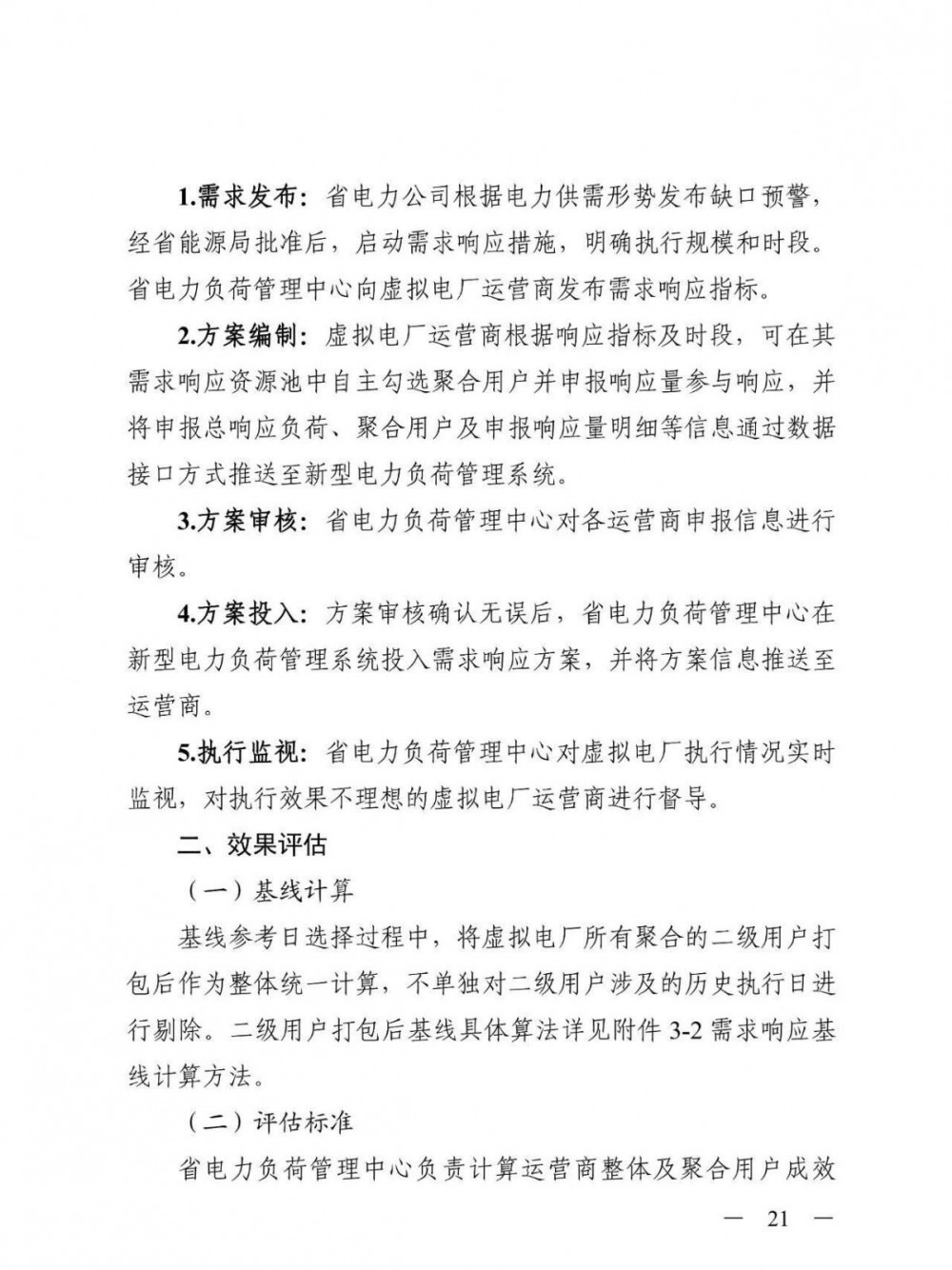
鼓励虚拟电厂参与响应。根据《浙江省虚拟电厂运营管理细则(试行)》和《浙江电力领域新型主体市场化响应实施细则(试行)》,规范引导虚拟电厂等新型经营主体参与市场化响应、需求响应等业务,实现供需紧平衡、供需缺口等各种场景下常态参与负荷调节,力争调节能力达100万千瓦。
精准实施需求响应措施。按照“一次申报、周期滚动、日前调用”原则,开展负荷资源年度申报、周计划滚动,实现日前调用、日内调用全域平衡。提前储备、滚动修订迎峰度夏需求响应专项方案,力争具备最大600万千瓦约定型响应能力,鼓励用户侧储能参与需求响应。
优化资源管理。压实已签约负荷管理资源规模,确保资源优质可用。落实工业领域负荷资源开发要求,形成纺织、化纤、金属制品等细分行业负荷特性研究报告等成果。全面、准确掌握用户侧储能“家底”,加大用户侧储能装表、计量、采集力度,优化储能充放策略,推动独立参与需求响应。
完善激励政策。完善需求响应市场化竞价机制,省级补贴优先通过分时盈余支出。创新出台针对虚拟电厂等新型市场主体的激励机制,最大限度激发其调节能力。各地要在迎峰度夏前出台空调负荷、移峰填谷和集中检修等补贴政策,激发广大用户参与需求侧响应积极性。
原文如下:
































