当前位置: 主页 > 国内资讯 > 储能

丰山集团与清华大学签署技术开发合同,包括钠离子电池电解液及固态锂离子电池用电解质开发

发布时间:2025-09-19 人气: 来源:丰山集团 关键词:丰山集团,钠离子电池电解液,固态锂离子电池,

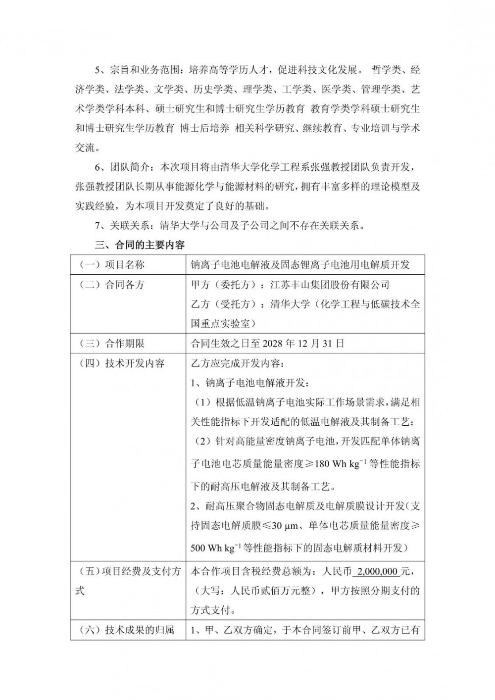
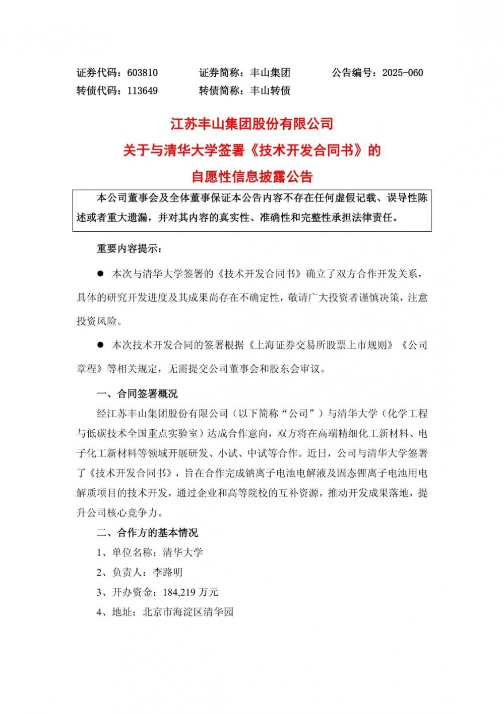
9月18日,丰山集团发布公告称,公司与清华大学(化学工程与低碳技术全国重点实验室)达成合作意向,双方将在高端精细化工新材料、电子化工新材料等领域开展研发、小试、中试等合作。近日,公司与清华大学签署了《技术开发合同书》,旨在合作完成钠离子电池电解液及固态锂离子电池用电解质项目的技术开发,通过企业和高等院校的互补资源,推动开发成果落地,提升公司核心竞争力。

丰山集团表示,本次合同的签署,旨在充分利用清华大学的科研资源与公司的产业优势,通过校企联合模式,实现产学研深度融合,有效推动研发成果的落地及应用,进而提升公司的市场竞争力,符合公司长期发展战略,不存在损害公司及全体股东利益的情形。

原公告如下:


资讯来源:丰山集团

免责声明: 本站内容转载自合作媒体、机构或其他网站的信息,转载此文仅出于传递更多信息的目的,但这并不意味着赞同其观点或证实其内容的真实性。本站所有信息仅供参考,不做交易和服务的根据。本站内容如有侵权或其它问题请及时告之,本网将及时修改或删除。凡以任何方式登录本网站或直接、间接使用本网站资料者,视为自愿接受本网站声明的约束。

上一篇:理想汽车与宁德时代达成全面战略合作
下一篇:暂无