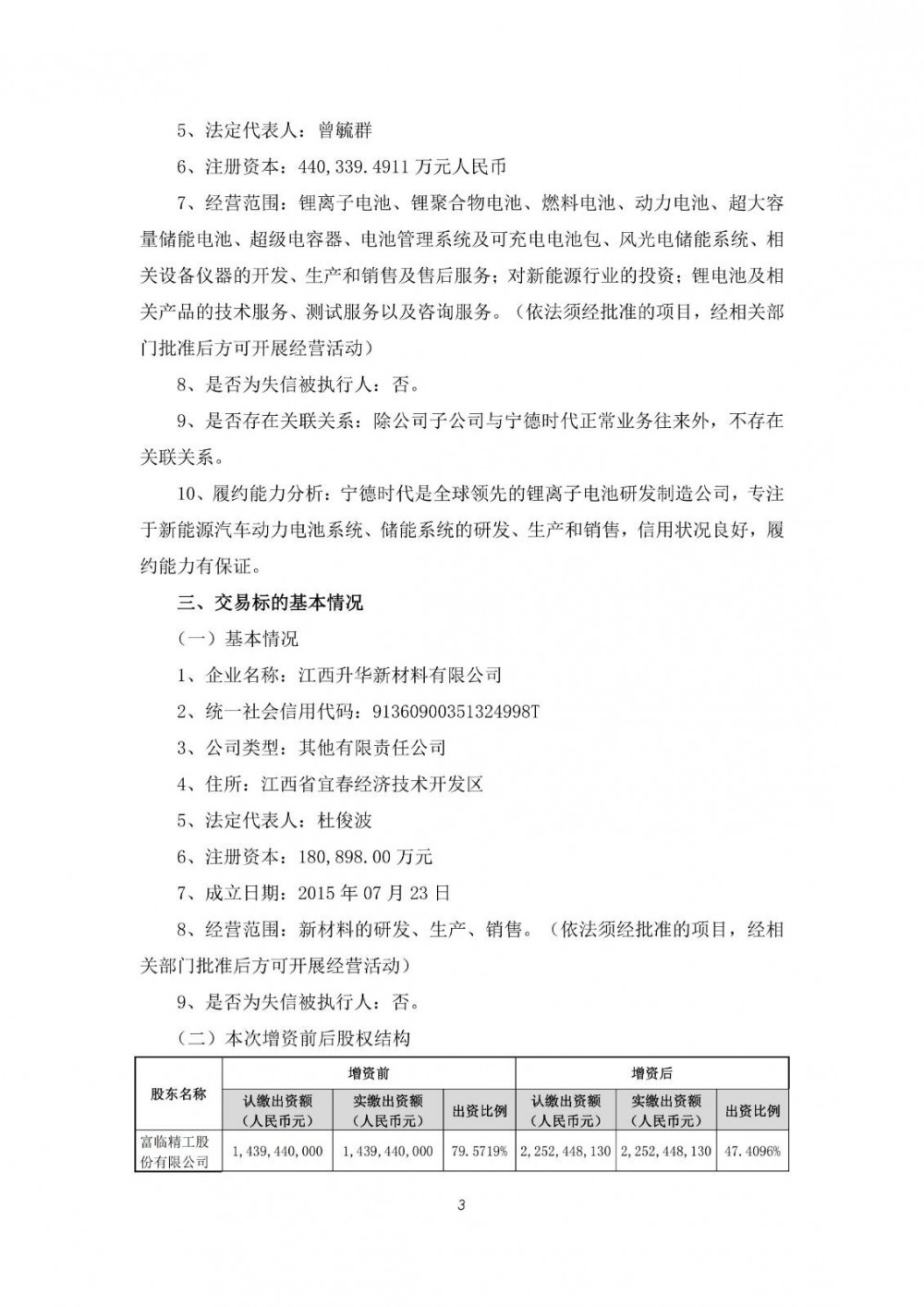
9月29日,富临精工发布公告,为进一步提升公司与宁德时代的战略合作关系,加快推进江西升华在优质磷酸铁锂产品研发与生产、国际化拓展、供应链升级及储能市场发展等方面进程,公司与宁德时代拟共同对公司子公司江西升华增资扩股,公司拟增资人民币10亿元,认购江西升华新增注册资本人民币8.13亿元,宁德时代拟增资人民币25.63亿元,认购江西升华新增注册资本人民币20.84亿元。本次交易完成后,宁德时代持有江西升华的股权比例为51%,公司持有江西升华的股权比例为47.4096%。
原公告如下:
发布时间:2025-09-30 人气: 来源:富临精工 关键词:储能市场,富临精工,宁德时代,
9月29日,富临精工发布公告,为进一步提升公司与宁德时代的战略合作关系,加快推进江西升华在优质磷酸铁锂产品研发与生产、国际化拓展、供应链升级及储能市场发展等方面进程,公司与宁德时代拟共同对公司子公司江西升华增资扩股,公司拟增资人民币10亿元,认购江西升华新增注册资本人民币8.13亿元,宁德时代拟增资人民币25.63亿元,认购江西升华新增注册资本人民币20.84亿元。本次交易完成后,宁德时代持有江西升华的股权比例为51%,公司持有江西升华的股权比例为47.4096%。
原公告如下:
资讯来源:富临精工
免责声明: 本站内容转载自合作媒体、机构或其他网站的信息,转载此文仅出于传递更多信息的目的,但这并不意味着赞同其观点或证实其内容的真实性。本站所有信息仅供参考,不做交易和服务的根据。本站内容如有侵权或其它问题请及时告之,本网将及时修改或删除。凡以任何方式登录本网站或直接、间接使用本网站资料者,视为自愿接受本网站声明的约束。