当前位置: 主页 > 国内资讯 > 储能

石大胜华预计2025年前三季度亏损4900万元-7500万元

发布时间:2025-10-16 人气: 来源:石大胜华 关键词:石大胜华,电解液龙头企业,新能源材料,

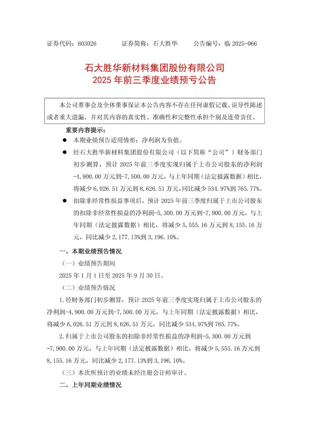
10月15日,石大胜华发布公告称,预计2025年前三季度实现归属于上市公司股东的净利润-4,900.00万元到-7,500.00万元,与上年同期(法定披露数据)相比,将减少6,026.51万元到8,626.51万元,同比减少534.97%到765.77%。扣除非经常性损益事项后,预计2025年前三季度归属于上市公司股东的扣除非经常性损益的净利润-5,300.00万元到-7,900.00万元,与上年同期(法定披露数据)相比,将减少5,555.16万元到8,155.16万元,同比减少2,177.13%到3,196.10%。

公告显示,本报告期归属于上市公司股东的净利润较上年同期减少,主要是市场竞争激烈,公司部分产品价格同比下降,为应对行业竞争,公司加大了市场投入及研发力度,期间费用同比增加,营业利润减少。

原公告如下:


资讯来源:石大胜华

免责声明: 本站内容转载自合作媒体、机构或其他网站的信息,转载此文仅出于传递更多信息的目的,但这并不意味着赞同其观点或证实其内容的真实性。本站所有信息仅供参考,不做交易和服务的根据。本站内容如有侵权或其它问题请及时告之,本网将及时修改或删除。凡以任何方式登录本网站或直接、间接使用本网站资料者,视为自愿接受本网站声明的约束。

上一篇:盐湖股份2025年前三季净利预增超37%
下一篇:暂无