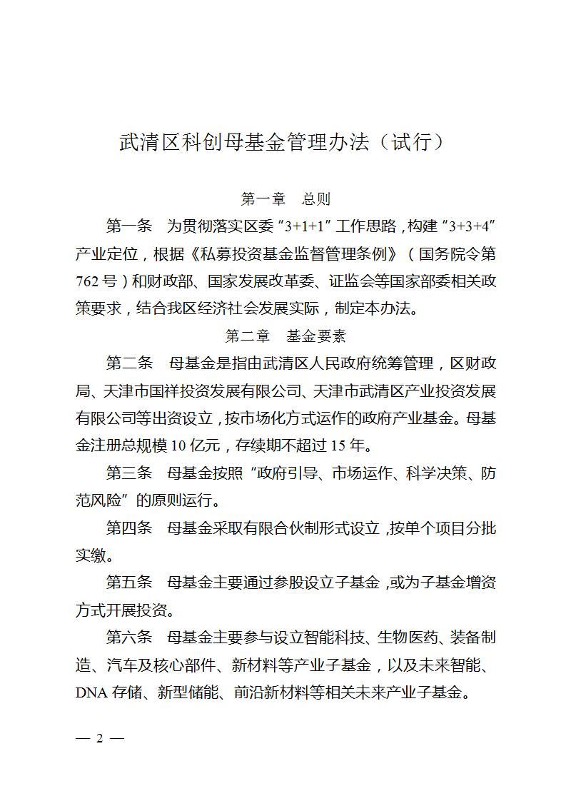
4月27日,天津市武清区人民政府发布关于印发武清区科创母基金管理办法(试行)的通知。
文件指出,母基金是指由武清区人民政府统筹管理,区财政局、天津市国祥投资发展有限公司、天津市武清区产业投资发展有限公司等出资设立,按市场化方式运作的政府产业基金。母基金注册总规模10亿元,存续期不超过15年。
母基金主要参与设立智能科技、生物医药、装备制造、汽车及核心部件、新材料等产业子基金,以及未来智能、DNA存储、新型储能、前沿新材料等相关未来产业子基金。
详情如下:
发布时间:2025-04-28 人气: 来源:武清区人民政府 关键词:新型储能,储能技术,储能补贴,
4月27日,天津市武清区人民政府发布关于印发武清区科创母基金管理办法(试行)的通知。
文件指出,母基金是指由武清区人民政府统筹管理,区财政局、天津市国祥投资发展有限公司、天津市武清区产业投资发展有限公司等出资设立,按市场化方式运作的政府产业基金。母基金注册总规模10亿元,存续期不超过15年。
母基金主要参与设立智能科技、生物医药、装备制造、汽车及核心部件、新材料等产业子基金,以及未来智能、DNA存储、新型储能、前沿新材料等相关未来产业子基金。
详情如下:
资讯来源:武清区人民政府
免责声明: 本站内容转载自合作媒体、机构或其他网站的信息,转载此文仅出于传递更多信息的目的,但这并不意味着赞同其观点或证实其内容的真实性。本站所有信息仅供参考,不做交易和服务的根据。本站内容如有侵权或其它问题请及时告之,本网将及时修改或删除。凡以任何方式登录本网站或直接、间接使用本网站资料者,视为自愿接受本网站声明的约束。