当前位置: 主页 > 国内资讯 > 储能

安徽省电力迎峰度夏(冬)管理办法(二次征求意见稿):支持储能设施参与需求响应

发布时间:2025-04-28 人气: 来源:<a href="https://fzggw.ah.gov.cn/public/7011/149931861.html" target="_blank">安徽省能源局</a> 关键词:电力用户,储能设施,新型储能,

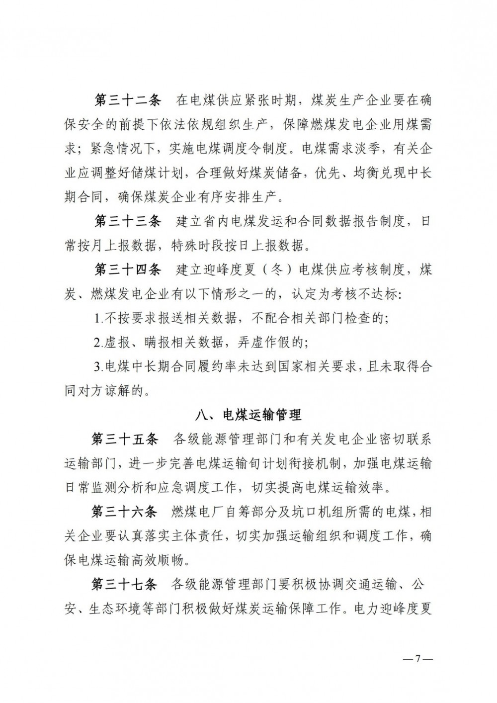
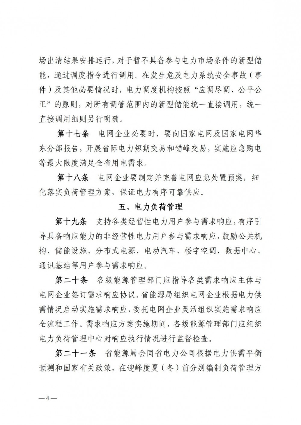
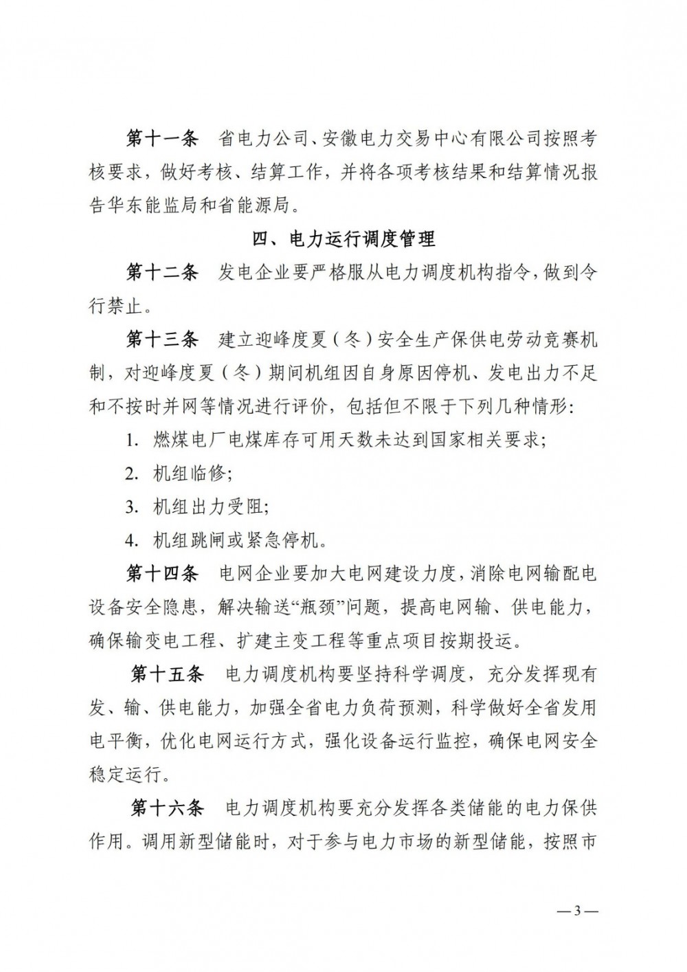
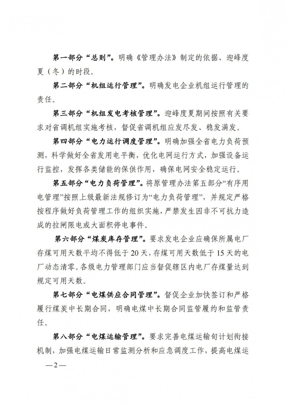
4月27日,安徽省能源局发布关于征询社会公众对《安徽省电力迎峰度夏(冬)管理办法(二次征求意见稿)》意见的公告,其中提到,电力调度机构要充分发挥各类储能的电力保供作用。调用新型储能时,对于参与电力市场的新型储能,按照市场出清结果安排运行,对于暂不具备参与电力市场条件的新型储能,通过调度指令进行调用。在发生危及电力系统安全事故(事件)及其他必要情况时,电力调度机构按照“应调尽调、公平公正”的原则,对所有调管范围内的新型储能统一直接调用,统一直接调用细则另行明确。

支持各类经营性电力用户参与需求响应,有序引导具备响应能力的非经营性电力用户参与需求响应,鼓励公共机构、储能设施、分布式电源、电动汽车、楼宇空调、数据中心、通讯基站等用户参与需求响应。

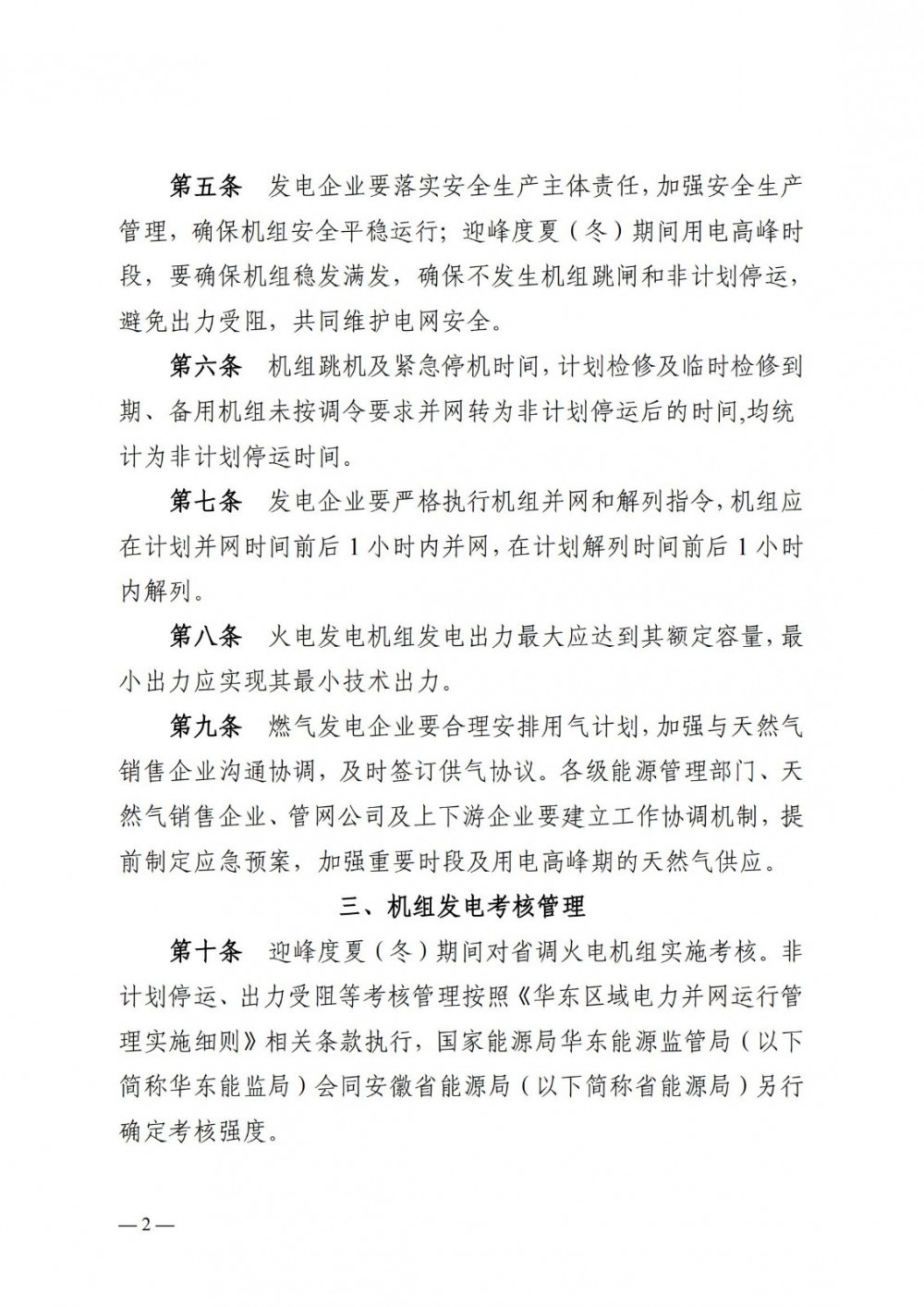
负荷管理方案严格保障居民、农业、重要公用事业和公益性服务等用电,优先保障重点产业链供应链企业用电。确保生产安全的前提下,重点限制淘汰类、限制类、高耗能、高排放、低水平等企业用电。

详情如下:

关于征询社会公众对《安徽省电力迎峰度夏(冬)管理办法(二次征求意见稿)》意见的公告

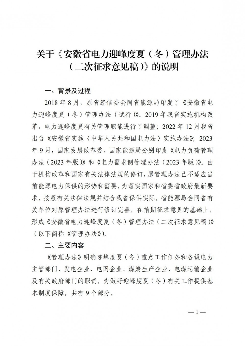
为适应当前能源电力保供的形势和需要,在前期征求意见的基础上,省能源局对《安徽省电力迎峰度夏(冬)管理办法(征求意见稿)》进行了修改完善,现再次公开征求意见。为尽快完成今年迎峰度夏电力保供各项准备工作,发挥《管理办法》规范统筹作用,提出意见建议截止时间为2025年5月16日。

欢迎社会各界人士将意见建议发送至安徽省能源局电力生产调度处电子邮箱:dianlichu2010@163.com,并注明来文单位、个人及联系方式。感谢您的参与和支持!

2025年4月27日


资讯来源:<a href="https://fzggw.ah.gov.cn/public/7011/149931861.html" target="_blank">安徽省能源局</a>

免责声明: 本站内容转载自合作媒体、机构或其他网站的信息,转载此文仅出于传递更多信息的目的,但这并不意味着赞同其观点或证实其内容的真实性。本站所有信息仅供参考,不做交易和服务的根据。本站内容如有侵权或其它问题请及时告之,本网将及时修改或删除。凡以任何方式登录本网站或直接、间接使用本网站资料者,视为自愿接受本网站声明的约束。

上一篇:永太科技2024年实现营收45.89亿,同比增长11.18%
下一篇:暂无