当前位置: 主页 > 国内资讯 > 储能

安徽合肥包河区:重点支持先进光伏及新型储能主导产业!

发布时间:2025-04-29 人气: 来源:<a href="https://www.baohe.gov.cn/xxgk/zzjg/qzfbm/kjj/tzgg/11443949.html" target="_blank">合肥市包河区科学技术局</a> 关键词:先进光伏,新型储能,光储产业,

4月28日,安徽省合肥市包河区科学技术局发布关于开展2024年度包河区科技横向项目备案工作的通知。

文件显示,聚焦产业发展和民生改善,支持区内企业与高校、科研院所开展产学研合作,加快科技成果推广应用示范,为经济高质量发展提供科技支撑。其中,重点支持先进光伏及新型储能主导产业,主要包含先进光伏、新型储能、氢(氨)能等领域。

原文如下:

关于开展2024年度包河区科技横向项目备案工作的通知

各有关单位:

根据《包河区促进经济高质量发展若干政策》(包政〔2023〕35号)和《包河区促进经济高质量发展若干政策实施细则(区科技局部分)》(包科字〔2024〕7号)文件要求,现将2024年度包河区科技横向项目备案工作通知如下。

一、支持重点

聚焦产业发展和民生改善,支持区内企业与高校、科研院所开展产学研合作,加快科技成果推广应用示范,为经济高质量发展提供科技支撑。

(一)新能源汽车主导产业,主要包含整车、零部件、智能网联、后市场等领域。

(二)新一代信息技术主导产业,主要包含新型显示、集成电路、软件及人工智能、城市安全等领域。

(三)先进光伏及新型储能主导产业,主要包含先进光伏、新型储能、氢(氨)能等领域。

(四)生物医药主导产业,主要包含生物制药、高端医疗器械等领域。

(五)高端装备及新材料主导产业,主要包含高端成套装备、传感器、机器人、节能环保、新材料等领域。

(六)空天技术先导产业,主要包含空天信息、低空经济等领域。

(七)下一代人工智能先导产业,主要包含元宇宙、类脑多模态、多脑区协同、柔性脑机接口等领域。

二、申报主体

申报主体必须是具备独立法人资格的企业,注册地、主要办公场所、统计及纳税关系均在包河区。

三、材料报送

请申报单位认真填写《2024年度包河区科技横向项目备案汇总表》(附件2),依据《包河区科技横向项目备案材料清单目录》(附件3)准备相关材料并汇总装订成册(一式一份),于5月8日(星期四)前将纸质材料提交至包河区科技局(包河大道118号包河区政务服务中心南楼202),电子版同步发至邮箱,逾期不予受理。

四、备案流程

区科技局受理企业申报材料后,依据《包河区科技横向项目备案细则》(附件1),组织专家评审,形成拟备案项目名单并公开公示,公示无异议,发布横向项目备案名单。

联系方式:张婷婷,63357357

邮 箱:648275837@qq.com

附件:

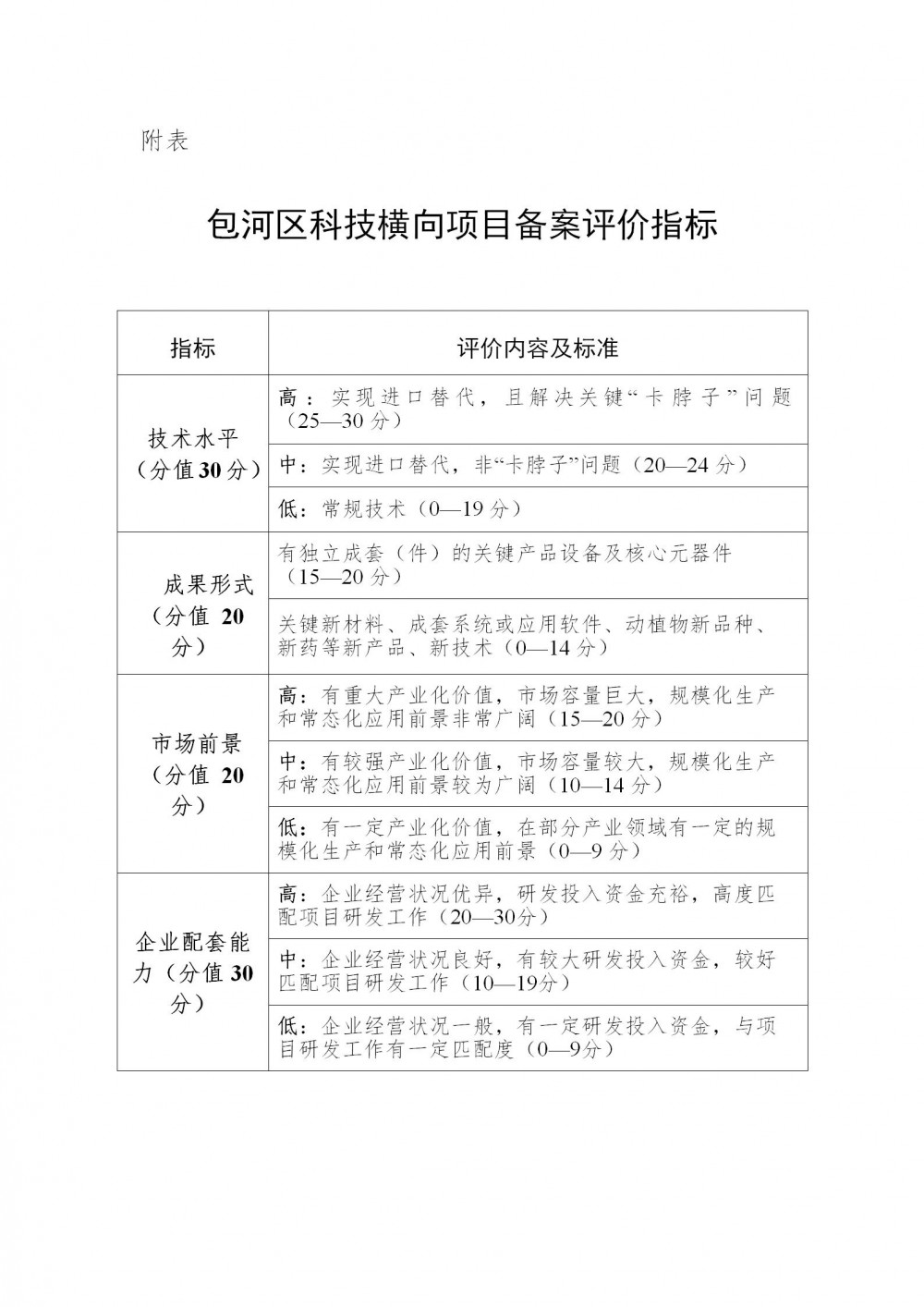
附件1.包河区科技横向项目备案细则.docx

附件3.包河区科技横向项目备案材料清单目录.docx

附件2.2024年度包河区科技横向项目备案汇总表.docx

附件4.信用承诺书(模板).docx

Yle="text-Align: right;">合肥市包河区科学技术局

2025年4月28日



资讯来源:<a href="https://www.baohe.gov.cn/xxgk/zzjg/qzfbm/kjj/tzgg/11443949.html" target="_blank">合肥市包河区科学技术局</a>

免责声明: 本站内容转载自合作媒体、机构或其他网站的信息,转载此文仅出于传递更多信息的目的,但这并不意味着赞同其观点或证实其内容的真实性。本站所有信息仅供参考,不做交易和服务的根据。本站内容如有侵权或其它问题请及时告之,本网将及时修改或删除。凡以任何方式登录本网站或直接、间接使用本网站资料者,视为自愿接受本网站声明的约束。

上一篇:河南信阳300MW先进压缩空气储能示范电站入选国家《绿色低碳
下一篇:暂无