当前位置: 主页 > 国内资讯 > 风电

深远海、其他风电分类竞价!山东136号文竞价细则再征求意见

发布时间:2025-08-04 人气: 来源: 关键词:

7月28日,山东省发展和改革委员会发布关于公开征求《山东省新能源机制电价竞价实施细则(征求意见稿)》意见的通知。

文件指出,竞价工作原则上于每年10月份组织,首次竞价于2025年8月份组织。

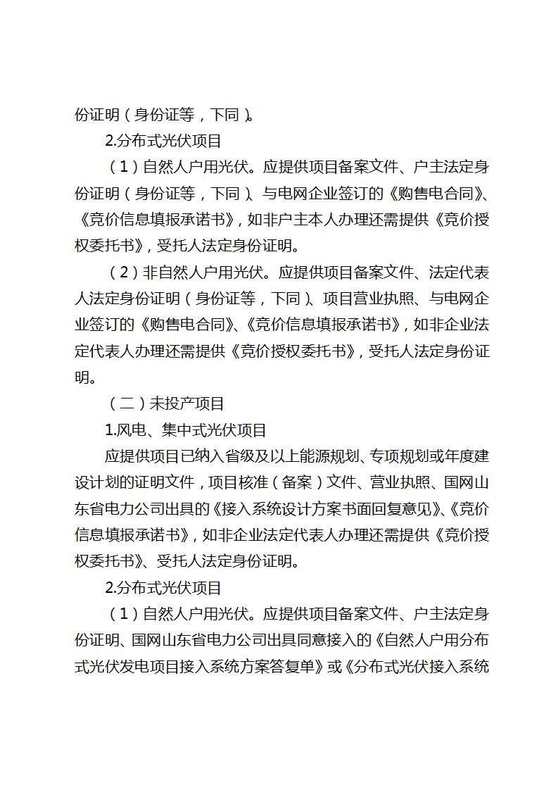
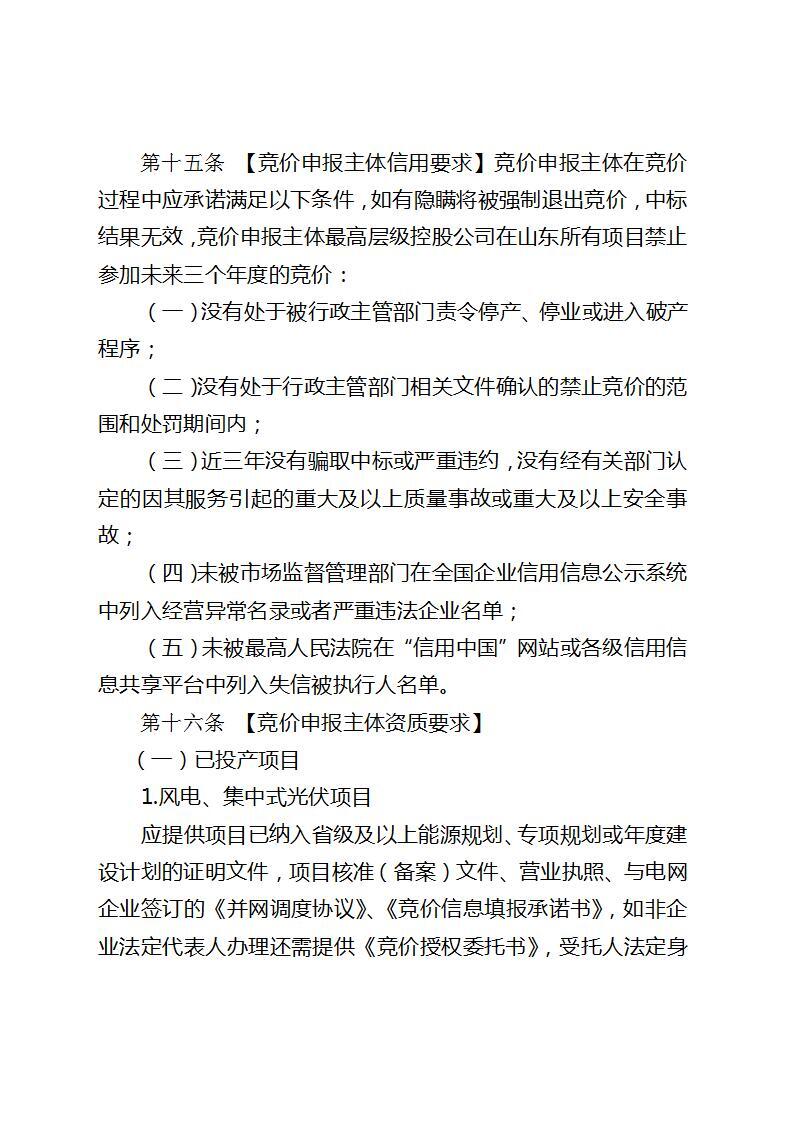
申报主体为已投产和计划次年12月31日前投产(首次竞价为2025年6月1日-12月31日内投产),且未纳入过机制电价执行范围的新能源项目。

文件明确“一般工商业、大型工商业分布式光伏,以及增量配电网、源网荷储一体化、绿电直连等项目的风电、光伏发电,除自发自用电量以外的上网电量全部参与电力市场交易,不纳入机制电价执行范围”的规定。

机制电价起始时间:机制电价按项目申报投产时间的次月1日开始执行。入选时已投产的项目自入选次年1月1日开始执行(2025年6月1日至2025年竞价申报前投产的项目,自公布竞价结果次月执行)。

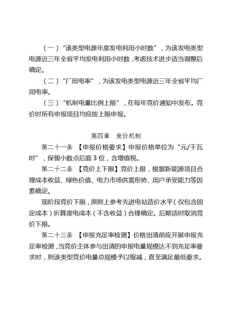
竞价上下限:根据新能源项目合理成本收益、绿色价值、电力市场供需形势、用户承受能力等因素确定。

现阶段竞价下限,原则上参考先进电站造价水平(仅包含固定成本)折算度电成本(不含收益)合理确定。后期适时取消竞价下限。

竞价组织分类:原则上按照光伏、深远海风电、其他风电等技术类型分别设置机制电量规模,分别组织竞价。单一类别竞价主体较集中或整体规模较小缺乏有效竞争时,不再分类组织,统一合并竞价。

文件特别强调,任何单位不得将配置储能作为6月1日及以后投产风电、光伏项目核准、并网、上网等的前置条件。

原文件如下:

关于公开征求《山东省新能源机制电价竞价实施细则(征求意见稿)》意见的通知

为贯彻落实国家发展改革委、国家能源局《关于深化新能源上网电价市场化改革 促进新能源高质量发展的通知》(发改价格〔2025〕136号)相关要求,结合我省实际,省发展改革委起草了《山东省新能源机制电价竞价实施细则(征求意见稿)》,现向社会公开征求意见。

为尽快落实发改价格〔2025〕136号文增量项目竞价有关要求,推动2025年6月1日—12月31日期间投产的新能源增量项目机制电价自愿参与竞价形成,此次征求意见时间为2025年7月28日至2025年8月5日。公众可通过以下途径以书面形式反馈:

1.通过电子邮件方式发送至shihuanan@shandong.cn

2.通过信函方式邮寄至:济南市历下区省府前街1号山东省发展改革委价格处(邮编:250011)

电子邮件或信函请注明“《山东省新能源机制电价竞价实施细则》意见建议”字样。

联系电话:0531-51785702

山东省发展和改革委员会

2025年7月28日

附件:山东省新能源机制电价竞价实施细则(征求意见稿).doc

资讯来源:

免责声明: 本站内容转载自合作媒体、机构或其他网站的信息,转载此文仅出于传递更多信息的目的,但这并不意味着赞同其观点或证实其内容的真实性。本站所有信息仅供参考,不做交易和服务的根据。本站内容如有侵权或其它问题请及时告之,本网将及时修改或删除。凡以任何方式登录本网站或直接、间接使用本网站资料者,视为自愿接受本网站声明的约束。

上一篇:国资委公布央企采购与供应链管理A级企业名单!
下一篇:暂无