当前位置: 主页 > 国内资讯 > 光伏

光伏支架倾倒、支架桩基连根拔起!光伏EPC总承包方被起诉

发布时间:2025-09-25 人气: 来源: 关键词:

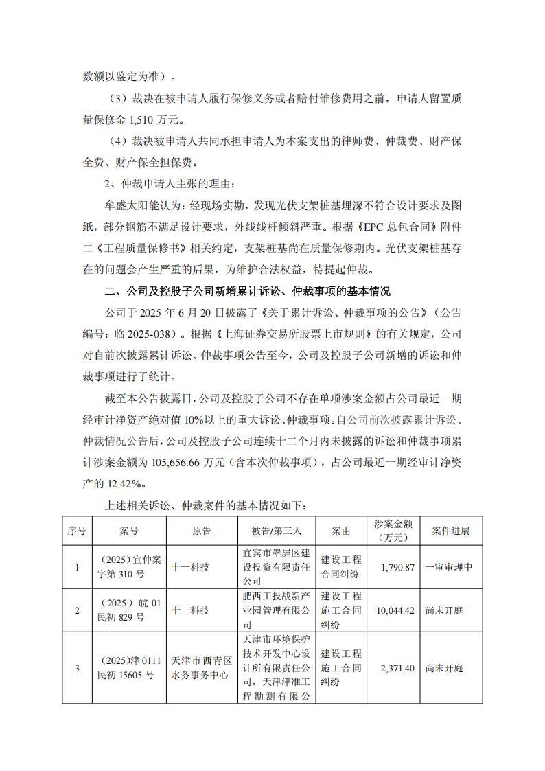
9月18日,太极实业发布关于累计诉讼、仲裁事项的公告。

公告显示,太极实业子公司十一科技于近日收到上海国际经济贸易仲裁委员会(上海国际仲裁中心)仲裁通知【上国仲(2025)第 2666 号】。因建设工程合同纠纷,包头市牟盛太阳能科技有限公司向上海国际经济贸易仲裁委员会提起了以上海电气集团股份有限公司、青岛昌盛日电太阳能科技股份有限公司、十一科技三方为被申请人的仲裁申请。

事件原由:2018 年 12 月,牟盛太阳能与第二被申请人青岛昌盛日电太阳能科技股份有限公司(以下简称“青岛昌盛”)签订《包头市牟盛太阳能科技有限公司包头市采煤沉陷区光伏领跑技术基地 100MW 发电项目 EPC 总包合同》。2019 年 9 月 26 日,牟盛太阳能与三被申请人签订《总包合同补充协议》,约定《EPC 总包合同》项下的承包人由青岛昌盛变更为三被申请人组成的联合承包体。三被申请人作为联合体承包人共同承接包头市采煤沉陷区光伏领跑者技术基地 100MW 发电项目自项目开发至光伏发电系统投入商业运行、通过国家及省、市相关部门验收且质量保证期满为止建设一个完整的光伏发电系统所需要的所有的设计、采购和施工工作,以及具备电站后续运维所需要的各项硬件和软件配套设施。合同总价为 6.04 亿元。

2021 年 7、8 月间,涉案项目办理了竣工手续。

2025 年 4 月,涉案项目部分光伏支架倾倒、支架桩基连根拔起。

牟盛太阳能认为:经现场实勘,发现光伏支架桩基埋深不符合设计要求及图纸,部分钢筋不满足设计要求,外线线杆倾斜严重。根据《EPC 总包合同》附件二《工程质量保修书》相关约定,支架桩基尚在质量保修期内。光伏支架桩基存在的问题会产生严重的后果,为维护合法权益,特提起仲裁。

牟盛太阳能仲裁请求:

(1)裁决被申请人对其承建的涉案项目承担保修义务,或者支付维修费用(维修费用暂主张 2 亿元,具体数额以鉴定为准)。

(2)裁决被申请人赔偿申请人经济损失(经济损失暂主张 700 万元,具体数额以鉴定为准)。

(3)裁决在被申请人履行保修义务或者赔付维修费用之前,申请人留置质量保修金 1,510 万元。

(4)裁决被申请人共同承担申请人为本案支出的律师费、仲裁费、财产保全费、财产保全担保费。




资讯来源:

免责声明: 本站内容转载自合作媒体、机构或其他网站的信息,转载此文仅出于传递更多信息的目的,但这并不意味着赞同其观点或证实其内容的真实性。本站所有信息仅供参考,不做交易和服务的根据。本站内容如有侵权或其它问题请及时告之,本网将及时修改或删除。凡以任何方式登录本网站或直接、间接使用本网站资料者,视为自愿接受本网站声明的约束。

上一篇:关于征集《2025国能网・新能源企业ESG发展新共识》报告参
下一篇:暂无