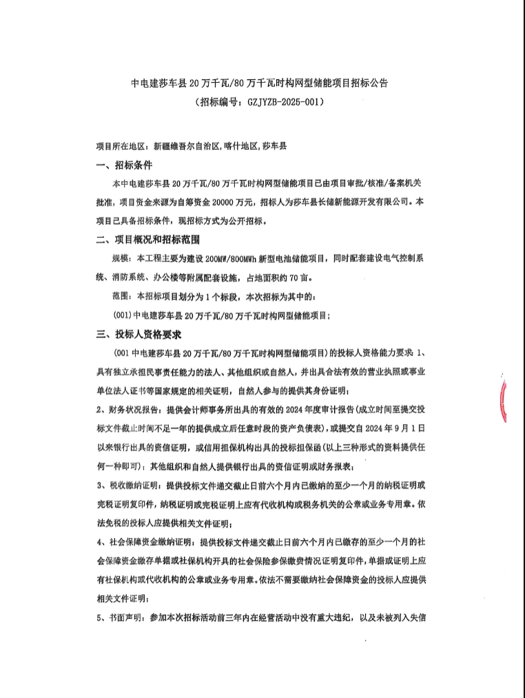
4月28日,中电建莎车县20万千瓦/80万千瓦时构网型储能项目招标公告发布,项目资金来源为自筹资金20000万元,招标人为莎车县长储新能源开发有限公司。
本工程主要为建设200MW/800MWh新型电池储能项目,同时配套建设电气控制系统、消防系统、办公楼等附属配套设施,占地面积约70亩。
本项目不允许联合体投标。
原公告如下:
发布时间:2025-04-29 人气: 来源:<a href="https://bulletin.cebpubservice.com/biddingBulletin/2025-04-28/15992313.html" target="_blank">中国招标投标公共服务平台</a> 关键词:构网型储能,中电建,储能项目,
4月28日,中电建莎车县20万千瓦/80万千瓦时构网型储能项目招标公告发布,项目资金来源为自筹资金20000万元,招标人为莎车县长储新能源开发有限公司。
本工程主要为建设200MW/800MWh新型电池储能项目,同时配套建设电气控制系统、消防系统、办公楼等附属配套设施,占地面积约70亩。
本项目不允许联合体投标。
原公告如下:
资讯来源:<a href="https://bulletin.cebpubservice.com/biddingBulletin/2025-04-28/15992313.html" target="_blank">中国招标投标公共服务平台</a>
免责声明: 本站内容转载自合作媒体、机构或其他网站的信息,转载此文仅出于传递更多信息的目的,但这并不意味着赞同其观点或证实其内容的真实性。本站所有信息仅供参考,不做交易和服务的根据。本站内容如有侵权或其它问题请及时告之,本网将及时修改或删除。凡以任何方式登录本网站或直接、间接使用本网站资料者,视为自愿接受本网站声明的约束。