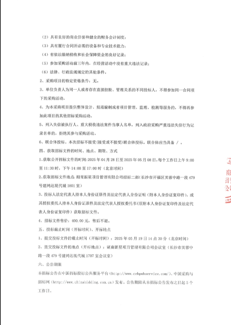
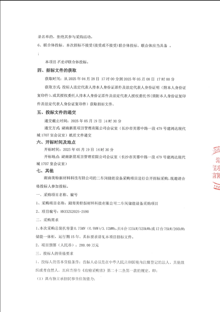
4月28日,湖南美特新材料科技有限公司二车间储能设备采购项目公开招标公告发布,项目资金来源为自筹资金280.00万元,招标人为湖南美特新材料科技有限公司。
本次采购总装机容量0.75MW(0.9MW)/3.12MWh,共6台125kW/520kwh或12台75kw/260kwh储能一体柜,运行期15年。
本项目不允许联合体投标。
原公告如下:
发布时间:2025-04-29 人气: 来源:<a href="https://bulletin.cebpubservice.com/biddingBulletin/2025-04-28/15990549.html" target="_blank">中国招标投标公共服务平台</a> 关键词:储能一体柜,储能设备,美特新材料,
4月28日,湖南美特新材料科技有限公司二车间储能设备采购项目公开招标公告发布,项目资金来源为自筹资金280.00万元,招标人为湖南美特新材料科技有限公司。
本次采购总装机容量0.75MW(0.9MW)/3.12MWh,共6台125kW/520kwh或12台75kw/260kwh储能一体柜,运行期15年。
本项目不允许联合体投标。
原公告如下:
资讯来源:<a href="https://bulletin.cebpubservice.com/biddingBulletin/2025-04-28/15990549.html" target="_blank">中国招标投标公共服务平台</a>
免责声明: 本站内容转载自合作媒体、机构或其他网站的信息,转载此文仅出于传递更多信息的目的,但这并不意味着赞同其观点或证实其内容的真实性。本站所有信息仅供参考,不做交易和服务的根据。本站内容如有侵权或其它问题请及时告之,本网将及时修改或删除。凡以任何方式登录本网站或直接、间接使用本网站资料者,视为自愿接受本网站声明的约束。